Analog Devices Inc. LTC7825スイッチコンデンサDC/DCコンバータ
Analog Devices Inc. LTC7825スイッチコンデンサDC/DCコンバータは、入出力電圧比が2:1のアプリケーション向けの高効率でスイッチコンデンサアーキテクチャを備えた完全に統合されたモノシリックデバイスです。LTC7825の入力は、VIN とVHIGH の間でオプションのMOSFETによって保護されていると、最大40Vの電圧過渡に耐えることができます。入力と出力は、短絡状態時に完全に切断されます。LTC7825は、統合ブートストラップダイオードを使用しており、電流制限保護を必要とするハイパワー中間バスアプリケーション向けにコンパクトで費用対効果の高いソリューションとなっています。動作スイッチング周波数は、100kHz ~ 1.4MHzの範囲でリニアプログラミングが可能です。Analog Devices Inc. LTC7825スイッチトキャパシタDC/DCコンバータは、4mm x 5mm LGA (LQFN)パッケージでご用意があります。特徴
- 0V/0V~24V/12Vの広いVHIGH/V低電圧
- 4.5V ~38Vの広いVCC 供給範囲
- 10A負荷で97%と非常に高い効率性
- 外部過電圧保護MOSFETを用いた入力過電圧保護
- 入力および出力の短絡保護
- 定常動作へのソフト起動
- EXTVCCは5V ~ 14V入力対応の高効率
- 突入電流制限と保護
- 統合ブートストラップダイオード
- 100kHz ~ 1.4MHzのプログラム可能動作周波数
- 4mm x 5mm LGA(LQFN)でパッケージでご用意あり
アプリケーション
- 家電製品
- 産業用アプリケーション
- バッテリアプリケーション
代表的なアプリケーション
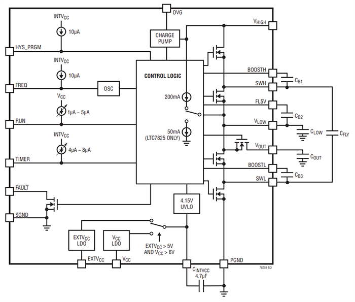
ブロック図
公開: 2024-01-12
| 更新済み: 2025-03-25
