Analog Devices Inc. LTM2810 µModule®アイソレータ(トランス・ドライバ搭載)
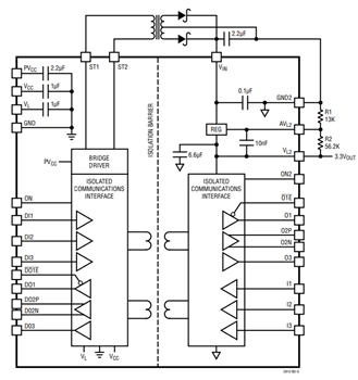
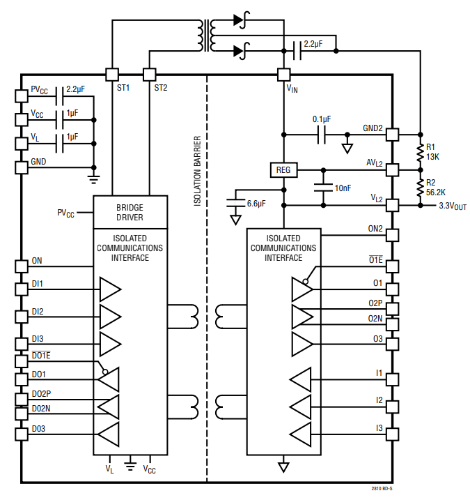
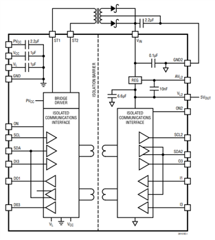
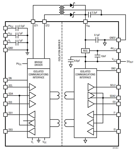
Analog Devices Inc. LTM2810 µModule®アイソレータ(トランスドライバ搭載)は、SPI、I2C、マスタモードのみの互換バージョンがある完全ガルバニックデジタルアイソレータです。これらのアイソレータに外付け部品は不要です。LTM2810 µModuleアイソレータは、両サイドで3V~5.5V電源で給電されます。別のロジック供給ピンによって、1.62V~5.5Vの独立した主電源で、異なるロジックレベルとのインターフェイス接続が簡単に可能になります。LTM2810アイソレータには、整流トランス出力の安定化を図るように、ロジックサイドに統合トランス・ドライバが組み込まれており、絶縁サイドにLDOが組み込まれています。LTM2810 µModule®アイソレータは、入力と出力ロジック・インターフェイスの間で7500VRMSの絶縁を実現している結合インダクタが特徴です。これらのアイソレータは、さまざまな接地電位のシステムに最適で、50kV/μs以上の高速コモンモード過渡を通して途切れのない通信を実現します。一般的なアプリケーションには、EV/HEVシステム、産業用および計測システム、テストおよび測定機器、医療用機器があります。
特徴
- 6チャンネル・ロジック・アイソレータ:
- 7500VRMS(1分間)
- 沿面距離: 16.2mm
- CSA–UL–IEC承認申請中
- 供給動作: 3V~5.5V
- 統合絶縁サイドLDO搭載トランス・ドライバ
- SPI/デジタル (LTM2810-S) またはI2C (LTM2810-I) オプション
- 50kV/μsの高コモンモード過渡電圧耐性
- 高速動作:
- デジタル絶縁: 10MHz
- SPI絶縁: 4MHz/8MHz
- I2C絶縁: 400kHz
- 125°C(Hグレード)までの動作
- フレキシブルデジタルインターフェイス用1.62V~5.5Vのロジック電源
- 絶縁バリア全体での+25kV ESD HBM
- 最大連続動作電圧:
- 1kVRMS、1.6kVDC
- 低電流シャットダウンモード(<10μA)
- 22mm x 6.25mm x 2.06mm BGAパッケージ
アプリケーション
- EV/HEVシステム
- 産業・メータ計測システム
- 試験機器および測定機器
- 医療機器
アプリケーション回路
公開: 2019-03-14
| 更新済み: 2024-09-30
