Analog Devices Inc. LTM4640降圧DC-DCレギュレータ
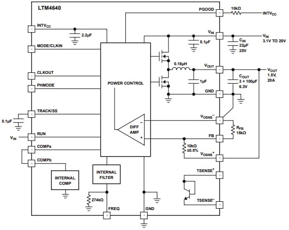
Analog Devices LTM4640降圧DC/DCレギュレータは、20Aスイッチング・モードの電源μModule®(マイクロモジュール)レギュレータです。選択可能な不連続導通モード(DCM)動作をサポートしています。また出力電圧範囲は0.6V ~ 3.3Vで、単体の外付けレジスタで設定をします。LTM4640レギュレータは、高いスイッチング周波数と制御されたオン時間のバレー電流モード・アーキテクチャを特徴とし、ラインや負荷の変化に対する高速な過渡応答を可能にします。LTM4626、LTM4638、LTM4657レギュレータとのピン互換性があります。ADI LTM4640レギュレータは、RoHS準拠端子仕上げでご用意があり、6.25mm x 6.25mm x 5.07mm寸法になっています。医療診断機器、デバッグシステム、ネットワーキング、産業機器などに使用されます。特徴
- 1cm2(片面PCB)または0.5cm2(両面PCB)未満のフル機能ソリューション
- 広い入力電圧範囲 3.1V~20V
- 最大DC出力電流:20A
- 出力電圧範囲0.6V~3.3V
- 高速過渡応答
- 最大合計DC出力電圧誤差:±1.5%
- 差動リモートセンシングアンプ
- パワーグッド(PG)インジケータ
- 最大4xの多相並列電流共有LTM4640s
- 過電圧および過熱保護
- 49ピン、6.25mmx6.25mmx5.07mm、BGAパッケージ
- RoHS対応端子仕上げ
アプリケーション
- データ・ストレージ・ラック・ユニットおよびカード
- テレコムおよびデータコム
- ネットワーク
- 産業機器
- システムのテストとデバッグ
ビデオ
標準アプリケーションの回路図
簡略ブロック図
公開: 2025-01-29
| 更新済み: 2025-07-30
