Analog Devices Inc. LTM4691 DC-DC µModule®レギュレータ
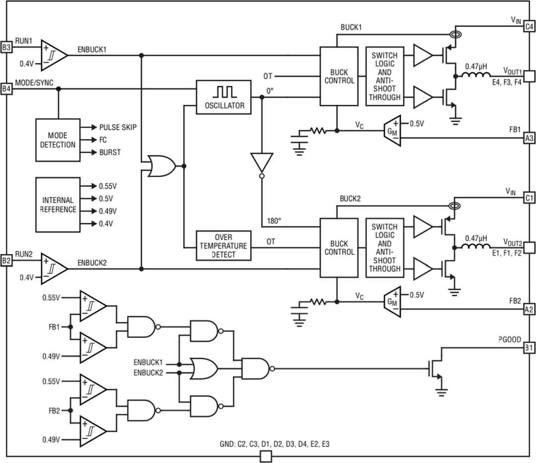
Analog Devices Inc. LTM4691 DC-DC µModule® レギュレータ は、完全な2A、デュアル出力、スイッチングモードDC-DC電源で、小型3.0mm x 4.0mm x 1.18mm LGAパッケージに収められています。パッケージには、スイッチングコントローラ、パワーFET、インダクタ、およびすべてのサポート部品が含まれています。LTM4691は、2.25V〜3.6Vの入力電圧範囲で動作し、0.5V〜2.5Vのプログラム可能な出力電圧範囲で外付け抵抗器によってセットされる2つの出力をサポートします。高効率設計によって、各出力に対して最大2A連続電流を供給します。バルク入力および出力コンデンサのみ必要です。LTM4691は、軽負荷で高い効率性を達成するために、低ノイズあるいはBurst Modeにおいて、強制連続モードまたはパルススキップモードで動作します。標準的なバックスイッチング周波数は2MHzで、1MHz~3MHzの間で同期させることができます。高スイッチング周波数と電流モードアーキテクチャによって、安定性を損なうことなくラインおよび負荷変化に対する高速過渡応答が可能になります。
その他の特徴には、高精度実行閾値、PGOOD信号、出力過電圧保護、熱シャットダウン、出力短絡保護があります。LTM4691は、無鉛でRoHS準拠です。
特徴
- 小型表面実装、薄型3mm x 4mm x 1.18mm LGAパッケージ
- 2.25V~3.6V入力電圧範囲
- デュアル2A DC出力電流
- ±1.5%合計出力電圧安定化
- 電流モード制御、高速過渡応答
- 外付け周波数の同期
- 180°の位相外動作
- 電源正常インジケータ
- 選択できるモード
- パルススキッピング・モード
- Burst Mode® 動作
- 強制連続モード
- ソフトスタート内蔵
- 内部補償
- 過電圧、過電流、過温度保護
- リードフリー、RoHS準拠
アプリケーション
- テレコムとネットワーキング
- 産業用機器
- ポイントオブロード(PoL)安定化
- FPGA、ASICコア供給
標準アプリケーション回路
ブロック図
公開: 2020-06-01
| 更新済み: 2024-10-03
