Analog Devices Inc. LTM4707 Silent Switcher 3 µModule レギュレータ
Analog Devices Inc. LTM4707 Silent Switcher 3 µModule レギュレータは、単一の抵抗で出力電圧を設定でき、出力範囲全体にわたってユニティゲイン動作が可能です。ホット・ループ・バイパス・コンデンサを内蔵したSilent Switcher®3アーキテクチャを採用しており、低電磁干渉(EMI)と高効率の両方を実現します。LTM4707 µModule レギュレータは、3V~16Vの入力電圧範囲で動作し、0.3V~6Vの出力範囲をサポートします。これらのレギュレータは、優れた低周波数(<100khz)出力ノイズを実現するために、超低ノイズアーキテクチャを採用しています。ltm4707レギュレータは、電流モード制御、高速過渡応答、強制連続モード(fcm)機能、プログラム可能なパワーグッド、電流共有による多相並列を提供します。代表的なアプリケーションには、テレコム、ネットワーク、産業用機器、低ノイズ計測器、rf電源などがあります。>100khz)出力ノイズを実現するために、超低ノイズアーキテクチャを採用しています。ltm4707レギュレータは、電流モード制御、高速過渡応答、強制連続モード(fcm)機能、プログラム可能なパワーグッド、電流共有による多相並列を提供します。代表的なアプリケーションには、テレコム、ネットワーク、産業用機器、低ノイズ計測器、rf電源などがあります。>特徴
- <>2(シングルサイドPCB)または0.5cm2(デュアルサイドPCB)の完全ソリューション
- 低ノイズSilent Switcher®3アーキテクチャ:
- 超低EMI排出
- 超低RMSノイズ(10Hz~100kHz):8μVRMS
- ライン、負荷、温度に対する最大合計DC出力電圧誤差:±1.5%
- 入力電圧範囲:3V~16V
- 出力電圧範囲: 0.3V~6V
- 最大連続出力電流:16A
- 300kHz~3MHzで調整と同期が可能
- 電流モード制御と高速過渡応答
- 強制連続モード(FCM)機能
- 電流共有による多相並列
- プログラム可能なパワーグッド
- 49ピン、6.25mm × 6.25mm × 5.07mm BGAパッケージで提供
アプリケーション
- テレコム、ネットワーキング、産業機器
- PLL、VCO、ミキサー、LNA、PAなどのRF電源
- 低ノイズ計器
- 高速、高精度データコンバータ
ブロック図
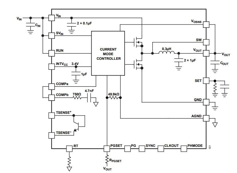
標準アプリケーション回路
性能グラフ
公開: 2025-05-30
| 更新済み: 2025-06-15
