Analog Devices Inc. LTM8024 40VIN Silent Switcher µModuleレギュレータ
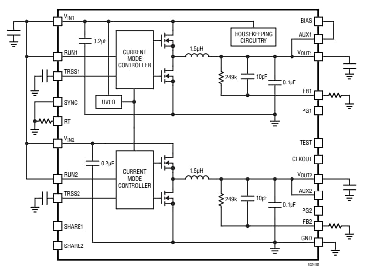
Analog Devices Inc. LTM8024降圧型Silent Switcher µModule®レギュレータは、車載用バッテリの安定化、ポータブル製品の電力、分散型供給の安定化、産業用供給に最適です。40VIN、デュアル3.5Aまたはシングル7A降圧型Silent Switcherアーキテクチャによって、最高3MHzまでの周波数での高い効率性を実現しながら、電磁干渉(EMI)が最小限に抑えられます。LTM8024は、0.8V~8Vの出力電圧、200kHz~3MHzのスイッチング周波数に対応しており、それぞれ単一レジスタによってセットされます。LTM8024には、電流モードコントローラ、電力切り替え素子、パワーインダクタ、適度な量の入力および出力容量が搭載されています。LTM8024は、固定周波数PWMレギュレータです。スイッチング周波数は、RTピンからGNDに適切なレジスタ値を接続するだけでセットできます。特徴
- 2x 完全降圧型スイッチング電源
- 低ノイズSilent Switcher®アーキテクチャ
- CISPR22 Class B準拠
- 3V~40Vという広い入力電圧範囲
- 0.8V~8Vワイド出力電圧範囲
- 90uA自己消費電流
- 12VIN、3.3VOUT、TA = 80°Cで1チャンネルあたり3.5A連続出力電流
- 電流を増大させる多相並列動作
- 200kHz~3MHzの間でスイッチング周波数を選択可
- 熱強化型9mm × 11.25mm × 3.32mmパッケージサイズ
- 動作温度範囲 : -40°C~+125°C
- RoHS準拠
アプリケーション
- 車載用バッテリ規制
- ポータブル製品用電力
- 分散電源安定化
- 工業用電源
ブロック図
公開: 2019-10-08
| 更新済み: 2025-10-01
