Analog Devices Inc. MAX15159多相ブースト/フライバックコントローラ
Analog Devices Inc. MAX15159多相ブースト/フライバックコントローラは高電圧デバイスで、ローサイドのMOSFETゲートドライバ機能が強化されており、120kHz~1MHzのスイッチング周波数をサポートしています。MAX15159は、単相または2相ブースト構成に対応するように設計されています。2つのデバイスを組み合わせて、3相または4相動作とすることが可能です。出力電圧は1.5V~2.2Vリファレンス入力(REFIN)を介して動的に設定可能で、モジュール型設計に対応します。スイッチング周波数は、外付け抵抗を介した内部発振器の設定または外部クロックへのレギュレータの同期のいずれかによって制御します。特徴
- 広い動作範囲
- 入力電圧範囲:8V~120V(ブースト構成)および-8V~-120V(反転バックブースト構成)
- 単相/2相/3相/4相動作
- スイッチング周波数範囲:120kHz~1MHz
- 温度範囲:-40°C~+125°C
- 堅牢なフォルト保護によって信頼性を向上
- 調整可能な入力低電圧ロックアウト(UVLO)
- 調整可能なサイクル単位のピーク電流制限および高速過電流保護(OCP)
- 熱シャットダウン
- 設計のフットプリントを削減する統合
- フィードバック(によって形成される)サンプル&ホールドによって、絶縁型フライバックコンバータの非光学フィードバックをサポート
- ローサイドMOSFETドライバ内蔵
- 多相同期とインターリーブ動作
- アクティブ相電流バランス制御
アプリケーション
- 通信
- 産業/電力
- 多相フライバック
- IEEE802.3bt受電デバイス
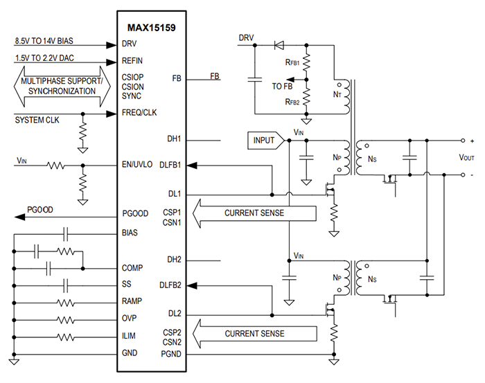
アプリケーション概略図
公開: 2024-02-27
| 更新済み: 2024-03-12
