Analog Devices / Maxim Integrated MAX17554/MAX17555同期降圧型DC-DCコンバータ
Analog Devices MAX17554/MAX17555同期降圧型DC-DCコンバータは、超小型、高効率、高電圧コンバータで、統合MOSFETが備わっています。MOSFETは、広い入力電圧範囲で動作し、最大50mAの負荷電流を供給します。MAX17554は、10V~60Vで実行します。また、MAX17555は、4V~60Vの広い入力電圧範囲で機能します。一方、MAX17554は、アクティブPINS3本のみを備えたコンバータソリューションを提供します。対照的に、MAX17555は、EN/UVとHYST閾値およびアクティブ低リセット機能に関する柔軟性に富んだコンバータ設計になっています。ADI MAX17554A/MAX17555AおよびMAX17554B/MAX17555Bは、それぞれ3.3Vおよび5Vの固定出力電圧を提供します。MAX17554C/MAX17555Cには、調整可能な出力(0.8V~0.9 x VIN)が備わっています。-40°C~+125°Cの温度範囲全体でのコンバータの帰還電圧調整精度は、MAX17554A/MAX17555AおよびMAX17554B/MAX17555Bに対して±1.5%、MAX17554C/MAX17555Cに対して±1.25%です。
特徴
- 外付け部品数および総コストを削減
- ショットキー不要の同期整流動作
- 内部制御ループ補償
- 内部固定ソフトスタート
- 固定電源オン/オフ入力電圧(MAX17554)
- 全セラミック・コンデンサ、超コンパクトなレイアウト
- DC/DCレギュレータの在庫数を削減
- 4V~60Vの広い入力電圧(MAX17555)
- 10V~60Vの広い入力電圧(MAX17554)
- 固定3.3V(MAX17554A、MAX17555A)および5V(MAX17554B、MAX17555B)出力電圧オプション
- 0.8V~90%のVIN(MAX17554C、MAX17555C)の調整可能な出力範囲
- 最大50mAの負荷電流を供給
- 柔軟性に富んだ設計
- プログラム可能EN/UVおよびHYST閾値(MAX17555)
- 出力状態監視用のオープンドレイン出力(リセット)(MAX17555)
- 電力損失を低減
- 不連続導通モード(DCM)動作による高軽負荷効率性
- 内部回路図用の外部ブート‐ストラップ入力 (FB/VO) による電力損失の低減(固定出力部品オプション)
- 固定70kHzスイッチング周波数
- 3.8µAのシャットダウン電流 (MAX17555)
- 堅牢な動作
- 内蔵ヒカップモード過負荷保護
- 温度過昇保護
- CISPR32 Class Bに準拠
- -40°C ~ +125°Cの広い周囲動作温度、-40°C ~ +150°Cのジャンクション範囲
アプリケーション
- ファクトリーオートメーション
- アフターマーケット自動車
- 一般的なポイントオブロード
アプリケーション概略図
ピンの説明
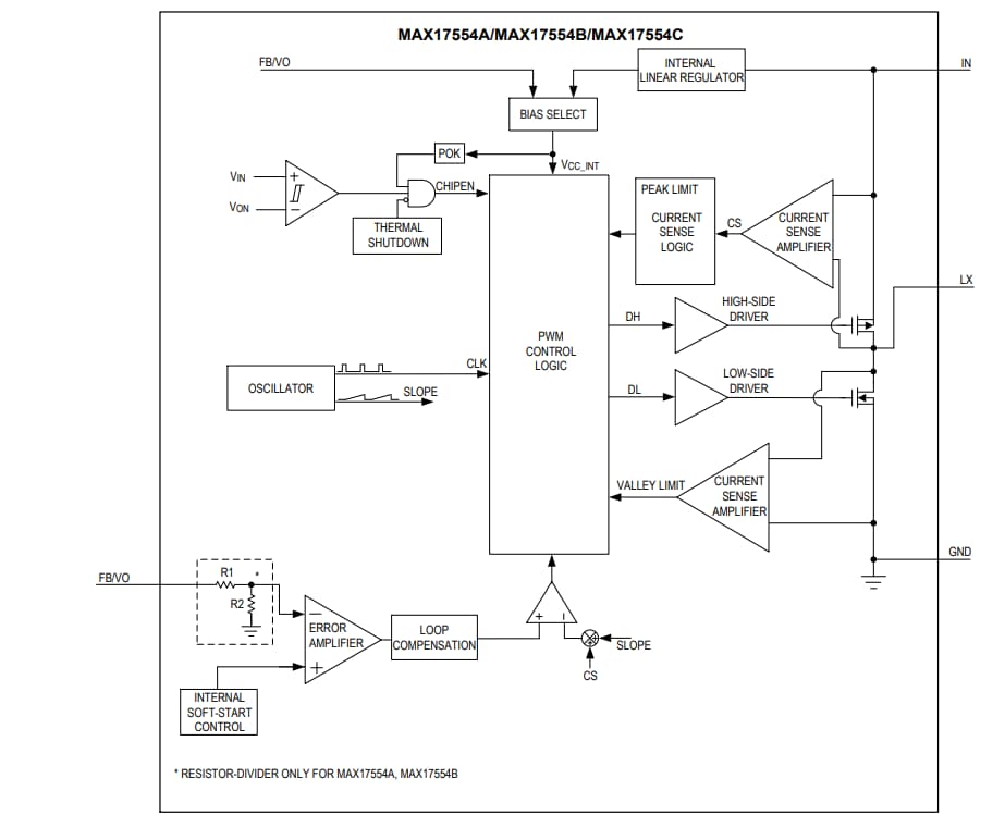
MAX17554機能ブロック図
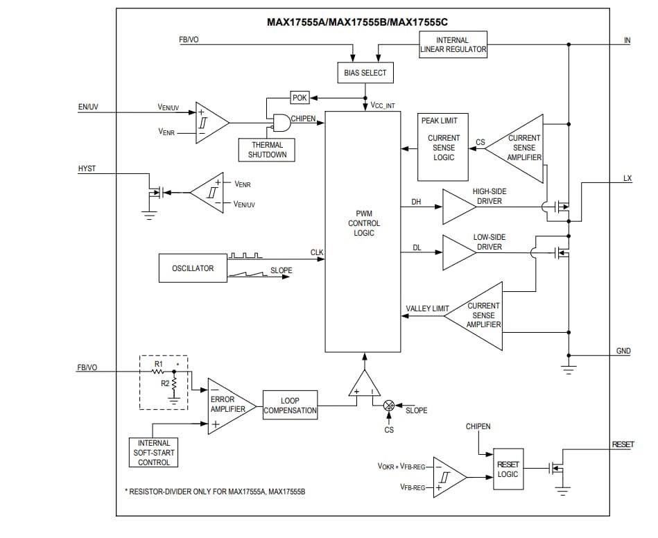
MAX17555機能ブロック図
公開: 2023-08-29
| 更新済み: 2025-08-14
