Analog Devices / Maxim Integrated MAX20860A降圧レギュレータ
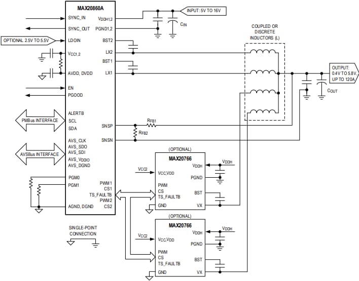
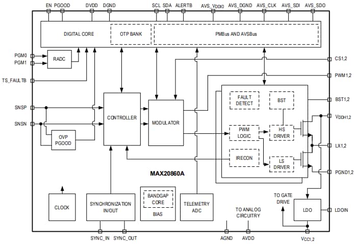
Analog Devices/ Maxim Integrated MAX20860 降圧レギュレータは、PMBusおよびAVSBusインタフェースを備え、完全に統合された高効率の二相降圧DC-DCスイッチングレギュレータです。これらのレギュレータは、入力電圧範囲5V ~ 16V、出力電圧範囲0.4V ~ 5.8V、308kHz ~ 2MHzの構成可能なスイッチング周波数範囲が特徴です。MAX20860A レギュレータは、最大2つの外部電力段で作動し、最大負荷電流120Aを供給します。これらのレギュレータ は、4.25mm x 10mmのFC2QFNパッケージでご利用いただけ、接合部温度範囲 -40°C ~ 125°Cを備えています。代表的なアプリケーションには、データセンター電力、通信機器、ネットワーク機器、サーバとストレージ、ポイントオブロード (PoL) 電圧レギュレータがあります。MAX20860A レギュレータは、選択可能な高度変調方式 (AMS) を搭載し、高速負荷過渡時の性能向上を実現しています。保護機能には、正負過電流保護、出力過電圧保護、過温度保護があり、堅牢な設計が保証されます。
特徴
- 較正部品点数を抑えたハイパワー密度:
- 二相動作
- コンパクトな4.25mm x 10mm、36ピン、FC2QFNパッケージ
- 内部補償
- バイアス動作向けにLDOを集積した単供給動作
- 広い動作範囲:
- 外部電力段で最大4相動作まで拡張可能
- 入力電圧範囲5V~16V
- 出力電圧範囲0.4V~5.8V
- 308kHz ~ 2MHzの間でスイッチング周波数範囲を設定可
- ジャンクション温度範囲:-40°C~+125°C
- 性能と効率を最適化:
- ピーク効率:93%(VDDH = 12V、およびVOUT = 1.2V時)
- オプションの外部バイアス入力供給による高効率
- 負荷過渡応答を向上させる高度変調方式 (AMS)
- 差動リモートセンス
- PMBus、および AVSBusインターフェイス:
- リファレンス範囲0.4V~0.8Vの適応型電圧スケーリング
- 出力電流、出力電圧、入力電圧、接合部温度のPMBusテレメトリ
アプリケーション
- データセンターの電源
- 通信機器
- ネットワーク用機器
- サーバーとストレージ
- ポイントオブロード電圧レギュレータ
ブロック図
簡略アプリケーション回路図
公開: 2025-07-09
| 更新済み: 2025-07-29
