Analog Devices Inc. MAX22194クワッド産業用シンク/ソースデジタル入力
Analog Devices Inc. MAX22194クワッド産業用シンク/ソースデジタル入力は、4つの産業用24VまたはTTLレベル入力をロジック・レベル出力に変換します。このデバイスにはシリアルインターフェイスがあり、SPIを介してシリアル化されたデータを構成および読み取ることができます。入力チャンネルは、シンク入力(p型)またはソース入力(n型)として個別に設定できます。各デジタル入力の電流リミッタによって、IEC 61131-2標準にコンプライアンスしながら、電力損失を最小限に抑えます。単一の電流設定抵抗器を使用して、入力をタイプ1/3、タイプ2、TTL、またはHTL(高インピーダンス24Vレベル)に個別に構成できます。電流シンクまたはソースを個別に無効にできます。すべての入力チャンネルに、プログラム可能なグリッチ/デバウンス・フィルタがあります。Analog Devices MAX22194は、シンク/ソース動作用に8V~36Vのフィールド電源範囲から電力を供給でき、最大20mAの負荷電流を供給できる5Vリニア・レギュレータを内蔵しています。特徴
- 構成可能なソフトウェア
- シンクまたはソースとして個別に設定可能な4つの入力
- タイプ1/3、タイプ2、TTL、Hi-Z(HTL)モード
- 抵抗設定可能な幅広い高精度入力電流範囲:0.5mA~6.75mA
- プログラム可能なグリッチ・フィルタ
- 広範な診断機能(電源電圧監視、温度アラーム、プリント基板障害アラーム、サーマル・シャットダウン)
- アドレス指定可能なSPIまたはデイジーチェーンSPIによる絶縁チャンネルの削減
- 低電力消散
- 8V~36Vのフィールド電源で動作
- 低電源電流(最大2mA)
- 堅牢なソリューション
- IEC 61000-4-2 ESDエアギャップ±15kVおよびコンタクト±8kV、フィールド入力で最小680Ωのパルス抵抗器
- IEC 61000-4-5:サージ±1.2kV/42Ω(フィールド入力で最小680Ωのパルス抵抗器を使用時)
- SPIでのCRCエラー検出
- 動作温度範囲:-40°C~+125°C
- コンパクトなソリューション
- 内蔵の5V、20mAリニアレギュレータ
- 2.5V~5.5Vロジックインターフェイス
- LEDドライバマトリックス出力またはGPO出力
- パッケージ 5mm x 5mm、32ピンTQFN
アプリケーション
- プログラマブル・ロジックコントローラ
- ファクトリーオートメーション
- プロセス制御
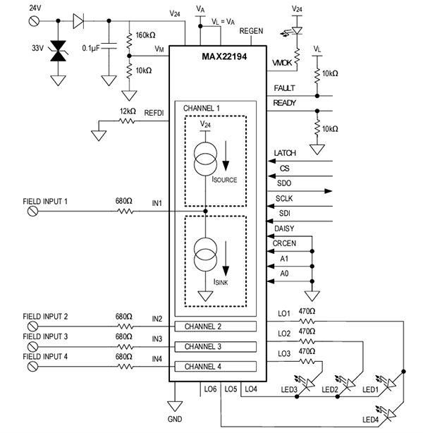
アプリケーション概略図
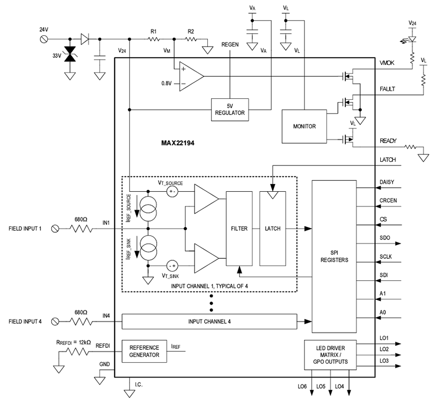
機能ブロック図
公開: 2024-09-10
| 更新済み: 2025-01-29
