Analog Devices / Maxim Integrated MAX25460自動車1.5A降圧コンバータ

Analog Devices MAX25460自動車1.5A降圧コンバータには、高効率で自動車グレードの降圧コンバータ、USB BC1.2ホスト・チャージャ・エミュレータ、高帯域幅USB保護スイッチが1つのパッケージに統合されています。MAX25460は、自動車USB 2.0ホストのアプリケーション用に構築されています。さらに、このデバイスには、USB負荷電流検出アンプと自動車アプリケーションでよく見られるキャプティブ・ケーブルの電圧降下に対する自動USB電圧補償を提供する構成可能なフィードバック調節回路が含まれています。

ADI MAX25460コンバータは、固定の内部ピーク電流閾値とユーザー設定可能な外部電流検出USB負荷閾値を使用してUSB負荷電流を制限します。MAX25460は、2.2MHzの動作用に最適化されており、アプリケーション要件に基づいて効率性、ノイズ、ボードスペースを最適化できます。DC-DCコンバータは、ハイサイドMOSFETを統合し、整流のために低い順方向ドロップ・フリーホイールSCHOTTKYダイオードを使用します。このデバイスは、小型ローサイド N チャンネル・スイッチを提供して軽負荷下で一定の周波数を維持できます。IC は、外部 SYNC入力/出力を含み、スペクトラム拡散動作用に設定できます。

MAX25460は、スタンドアロンおよび監視対象アプリケーションに柔軟な構成と高度な診断オプションを提供します。このデバイスは、外部プログラミング抵抗器または I2Cバス経由の内部 I2Cレジスタを使用してプログラムできます。

MAX25460は、小型4mm x 5mm 24ピンTQFNパッケージであり、必要な外付け部品とレイアウト面積を最小限に抑えることを目的としています。

特徴

  • ポータブル・デバイスに最適なUSB充電と通信
    • ユーザー・プログラム可能な電圧ゲインにより、最大474mΩのケーブル抵抗に合わせて出力を調整する
    • ユーザー・プログラム可能なUSB電流制限
    • USB BC1.2 CDPとSDPモードをサポート
    • USB on-the-go 仕様および Apple CarPlay®と互換性のある
  • AMバンドやポータブル・デバイスとの干渉を防止する低ノイズ機能
    • 固定周波数2.2MHz動作
    • 無負荷での固定パルス幅変調(PWM) オプション
    • 電磁干渉(EMI) 低減のためのスペクトラム拡散
    • 周波数パーキング用のSYNC入力/出力
  • ワンチップ・タイプ-自動車バッテリからポータブル・デバイスに直接接続できるソリューション
    • 1GHz帯域幅USB 2.0データ・スイッチ
    • 動作電圧:4.5V~28V(40V負荷ダンプ)
    • 出力容量:5V~6V、1.5A
  • 自動車環境で車両システムとポータブル・デバイスの安全性を維持する堅牢な設計
    • VBUS 、HVD ±PINSでのバッテリ短絡保護
    • I2Cバスによる高度な診断
    • ±15kV 空気/± 8kVコンタクトISO 10605 (330pF、2kΩ)
    • ±15kV 空気/± 8kVコンタクトIEC 61000-4-2 (150pF、330Ω)
    • 過熱保護と警告
    • 動作温度範囲: -40°C~+125°C

アプリケーション

  • 自動車の無線とナビゲーション
  • ホストおよびハブアプリケーション用のUSBポート
  • 自動車の接続性/テレマティックス

簡略ブロック図

ブロック図 - Analog Devices / Maxim Integrated MAX25460自動車1.5A降圧コンバータ

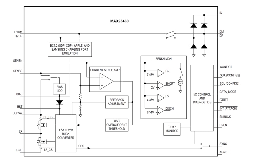
詳細なブロック図

ブロック図 - Analog Devices / Maxim Integrated MAX25460自動車1.5A降圧コンバータ
公開: 2023-07-17 | 更新済み: 2023-09-04