Analog Devices Inc. MAX25561 ASIL B LEDバックライトドライバ
Analog Devices Inc. MAX25561 ASIL B LEDバックライトドライバは6チャンネルデバイスで、400kHz~2.2MHzのスイッチング周波数範囲で動作し、スペクトラム拡散を備えた電流モードブーストコンバータを内蔵しています。出力チャンネルの位相シフトがオプションとして内蔵され、電磁干渉(EMI)を低減します。TQFNパッケージで提供されるMAX25561は、チャンネル当り最大220mAを供給し、-40°C~+125°Cの温度範囲で動作します。Analog Devices MAX25561は、独自の入力電圧スイッチング方式によって極めて小さなバッテリ電圧で動作できます。システムのASIL B準拠を支援するために、広範な診断機能とI2Cインターフェイスが搭載されています。特徴
- 5Vのゲート駆動を維持しながらバッテリ入力で最低3Vで動作、広い昇圧デューティサイクル範囲
- ブーストまたはSEPIC電流モードDC/DCコントローラ
- 400kHz~2.2MHz動作周波数範囲
- スペクトラム拡散(オプション)
- 外付けクロックに同期させることが可能
- LED電流シンク
- 出力電流:ストリングあたり最大220mA
- 低OUT_レギュレーション電圧
- チャンネル間位相シフト(オプション)
- 調光
- 15000:1比(200Hz時)
- 外部または内部(I2C)
- 調光比:15,000:1以上(ハイブリッド調光使用時)
- 一連のnMOSFETを駆動するチャージポンプを内蔵
- 外部NTC温度センサを使用した温度フォールドバック
- I2Cを介さずENピンのみで動作する高速起動オプション
- CRC付きI2Cインターフェイス、計測されたDIMピンの負荷サイクルと周波数の読み返し機能
- FLTB出力を使用する診断情報
- ショートまたはオープンLED
- GND短絡のあらゆるOUT_ピン
- IREF/RT抵抗の範囲外
- 熱警告/シャットダウン
- ブースト出力での低電圧/過電圧
- バンドギャップ範囲外/内部発振器故障
- V18内部電源範囲外
- 入力過電圧(外付け検出抵抗を使用してブースト入力で計測)
- 入力/出力PWM比較
- 連続出力電流計測と電流不一致(シャットダウン/フラグ)
- 小型のTQFNパッケージ
アプリケーション
- 自動車計器クラスタ
- 車載用セントラル・インフォメーション・ディスプレイ
- 車載ヘッドアップ・ディスプレイ
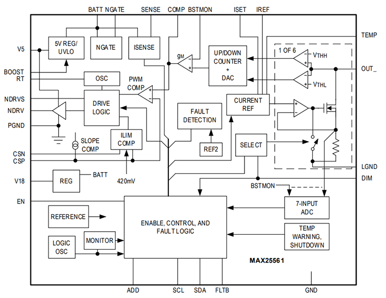
ブロック図
公開: 2024-02-28
| 更新済み: 2025-09-18
