MAX2640xには、3.3Vおよび5Vの固定またはプログラマブル出力電圧が備わっています。周波数は2.1MHz (または400kHz)で内部固定されており、小型外付け部品、出力リップルの低減が可能になり、AM干渉がないことが保証されます。MAX2640xは、軽負荷時に自動的にスキップモードに入り、無負荷時に10μAの超低自己消費電流が備わっています。このファミリの製品(MAX26408/MAX26410を含む)には、単相構成、4A ~10Aのピン対ピン互換性があり、二相構成で最大20Aが備わっています。これらのデバイスは、非常に高い電流共有精度が備わった二相動作向けにも最適化されています。これらのデバイスは、拡散スペクトラム周波数変調で利用可能で、変調周波数によるEMI放射を最小限に抑えるように設計されています。
Analog Devices MAX2640xは、小型3.5mm x 3.75mm、17ピンFC2QFNパッケージでご用意があり、少数の外付け部品のみを使用します。
特徴
- サイレントスイッチャ降圧コンバータ
- コンパクトで効率的な低EMIソリューションを実現
- スペクトラム拡散周波数変調
- 対称パッケージには、優れたEMI性能が備わっています。
- 小型サイズ用の複数の機能
- 動作VIN 範囲:3V ~36V
- スキップモードでの10μA自己消費電流
- 同期DC/DCコンバータ(統合FET搭載)
- 固定周波数オプション:400kHzおよび2.1MHz
- 固定2.5ms内部ソフトスタート
- プログラム可能な0.8V ~10V出力、または3.3Vおよび5,0Vの固定出力電圧
- 100mVステップで2.9V ~6Vの間で利用可能なその他の固定出力オプション
- 3.5mm x 3.75mm、17ピンFC2QFN
- 内部電磁干渉
- ハイパワー設計のための二相構成で使用可能
- 共有VEAピンを介したダイナミックな電流共有
- 二相での低Iq動作機能
- 高精度
- 無負荷でのFPWMモードでの±1%出力電圧精度
- PGOODによる正確な出力電圧監視
- 環境のための堅牢性
- 強制PWM、スキップモード動作
- 低ドロップアウトをともなう99%デューティーサイクル動作
- 温度過昇と短絡の保護
- 動作温度範囲:-40°C~+125°C
アプリケーション
- ポイントオブロード(PoL)電源
- 12V/24V 産業用アプリケーション
- 電気通信、サーバー、ネットワーク機器
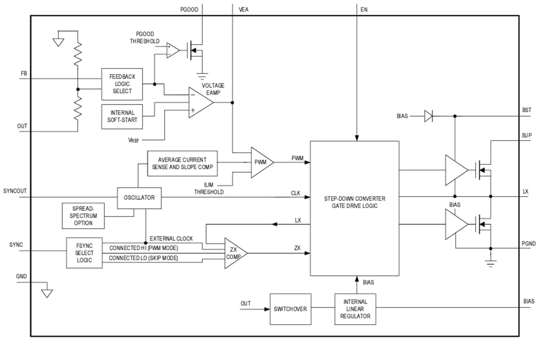
簡略ブロック図
公開: 2024-11-11
| 更新済み: 2024-11-18

