Analog Devices Inc. MAX31888評価システム

Analog Devices Inc. MAX31888評価システムは、MAX31888 1-Wire®温度センサ(アラーム機能搭載)の実証に使用します。MAX31888 EVシステムは、MAX31888評価キット(EVキット)およびUSB2PMB2モジュールを搭載しています。Windows® 7/8/8.1/10互換ソフトウェアは、MAX31888の機能を実証する使いやすいインターフェイスを実現します。

特徴

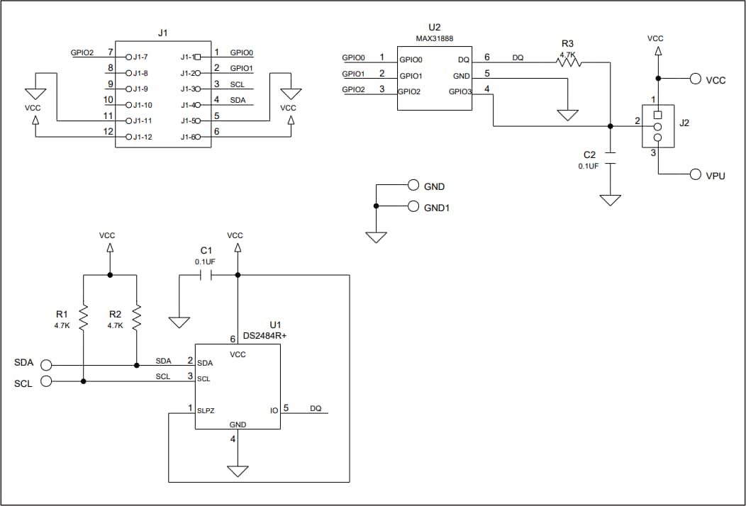
  • オンボードI2C to 1-Wireコンバータ(DS2484)
  • 実績のあるPCBレイアウト
  • 組立完了、試験済
  • Windows 7/8/8.1/10互換ソフトウェア

回路図

Analog Devices Inc. MAX31888評価システム
公開: 2021-11-30 | 更新済み: 2022-03-11