Analog Devices Inc. MAX42408/MAX42410全機能内蔵降圧コンバータ
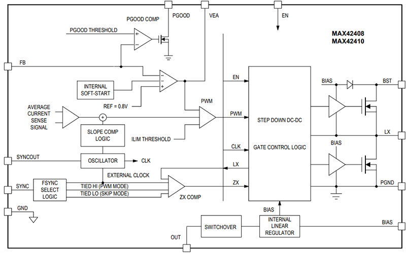
Analog Devices Inc. MAX42408/MAX42410全機能内蔵降圧コンバータは、ハイサイドおよびローサイド・スイッチを内蔵した高集積同期整流式降圧コンバータです。これらのICは、4.5V~36Vの入力電圧で最大8A/10Aを供給します。PGOOD信号は、電圧品質を監視します。MAX42408/MAX42410は、非常に高い負荷サイクルで実行することによってドロップアウトモードで動作でき、これによってICは工業アプリケーションに最適です。このコンバータは、小型3.5mm x 3.75mm、17ピンFC2QFNパッケージでご用意があり、MAX42405/MAX42406(5A~6A)ファミリのコンバータとのピン対ピン互換性があります。MAX42408/MAX42410は、設定可能な出力電圧オプションで提供されます。1.5MHzおよび400kHzオプションの高いスイッチング周波数によって、小型外付け部品の使用が可能で、出力リップルが低減されます。設定可能なSYNC入力によって、強制PWMモード、超低自己消費電流のスキップモード、外部クロックへの同期の3つのモードが可能で、性能を最適化できます。Analog Devices MAX42408/MAX42410は2相機能も備えており、最大20Aの設計が可能です。2つのICをコントローラとターゲットとして構成し、動的電流シェアリングおよび180°逆位相動作を行わせることができます。
特徴
- 高出力DC/DCコンバータを小型ソリューションで実現
- 動作VIN 範囲:4.5V~36V
- 同期整流式DC/DCコンバータ(FET搭載)
- 最大出力電流: 8A/10A
- 固定周波数オプション:400kHzおよび1.5MHz
- 固定ソフトスタート時間
- 2.5ms(400kHz)
- 3.5ms(1.5MHz)
- オンタイム: 36ns最小
- 設定可能な出力電圧
- 0.8V~10V (400kHz)
- 0.8V~6V (1.5MHz)
- 対称かつ平衡のSUPおよびPGNDピン配列によって優れたEMI性能を実現
- 放熱特性を高めた17ピンFC2QFNパッケージ(3.5mm x 3.75mm)
- 全負荷範囲で高効率
- 自己消費電流:20µA(スキップモード時)
- 12VIN/3.3VOUT/400kHzでの効率性は最大95.6%
- 12VIN/3.3VOUT/400kHzでの効率性は最大93.9%
- 最大20A負荷までの2相動作機能
- 周波数同期入力/出力
- マスターとスレーブ間は180°逆位相
- ダイナミック電流共有
- 強制PWM、スキップ動作
- 低ドロップアウト動作
- パワー・グッド・インジケータ
- 過温度と短絡保護
- -40°C~+125°C温度範囲
- MAX42405/MAX42406とフットプリント互換、拡張性のある電源ソリューション
アプリケーション
- ポイントオブロード
- 産業用オートメーション
- DC分散電源システム
簡略ブロック図
標準アプリケーション回路
公開: 2024-03-01
| 更新済み: 2024-03-19
