Analog Devices Inc. MAX49918双方向電流センスアンプ
Analog Devices Inc. MAX49918双方向電流センスアンプ(CSA)は、高精度CSAで、8ステップで10V/V~200V/VのI2Cプログラマブル・ゲイン・オプションが備わっています。複数のプログラマブル・ゲイン・オプションには、ユーザが即座にゲインを変更できる最大限の柔軟性が備わっています。-40°C~+125°Cの温度範囲で動作するAnalog Devices MAX49918には、+2.7V~+5.5Vの供給電圧が備わっており、0.7mAの標準自己消費供給があります。ICは、双方向電流センシングが特徴で、3mm x 3mm、10ピンTDFNパッケージでご用意があります。これらのデバイスは、-5V~+70Vの動作入力コモンモード範囲が特徴で、-6Vおよび最大+80Vまでの保護が備わっており、逆バッテリおよび高電圧スパイクに対する保護を実現しています。± 1μV(標準)の低入力オフセットおよび±0.01% (標準)の低ゲイン誤差によって、このデバイスは高精度電流測定に最適です。
特徴
- 10V/V~200V/V(8xステップ)のI2Cを介したプログラマブル・ゲイン・オプション
- 標準入力オフセット電圧
- REF1 = REF2 = VDD/2で± 1μV
- REF1 = VDD およびREF2 = ゲインにおけるGND = 20V/V
- ゲイン誤差: ±0.01% typical
- 入力電圧範囲-5V~+70V
- 保護耐性 -6V~+80V
- 70kHz、-3dB帯域幅@ゲイン = 20V/V
- 145dB DC CMRR
- レール・ツー・レール出力
- 3mm x 3mm、TDFN-10パッケージ
- -40°C~+125°C温度範囲
アプリケーション
- 異なる電流レベルの監視
- 複数のシステムバリアントにわたって同じ電流検出抵抗器を使用
- センス抵抗器の制約により、非標準ゲイン値が必要
- Hブリッジモータとソレノイド電流センシング
- バッテリ電流モニタリング
- 高圧側・低圧側の正確な電流センシング
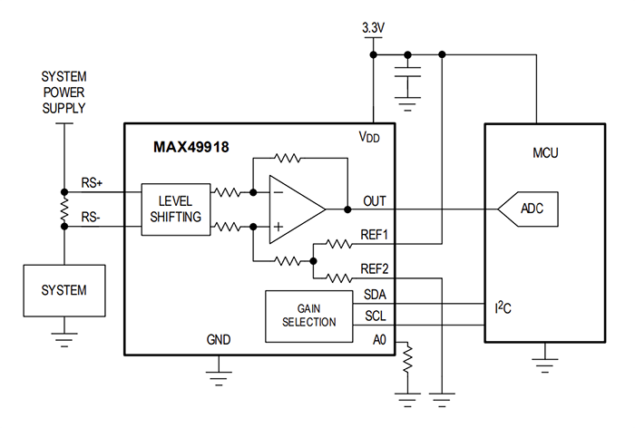
簡略ブロック図
公開: 2024-03-05
| 更新済み: 2025-03-25
