Analog Devices Inc. MAX77972 FET充電器
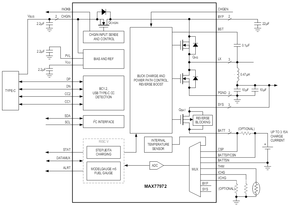
Analog Devices Inc. MAX77972 FET 充電器は、13.7V入力電圧で動作し、最大16Vの保護を備えたスタンドアロンAccuCharge™降圧充電器です。このFET充電器は、最大3.15Aの充電電流をサポートします。充電電流と電圧は、I2Cによる設定と抵抗器を使用したピン設定が可能です。MAX77972 ICは USB On-The-Go (OTG) 逆ブーストをサポートし、Smart Power Selector™(SPS) を搭載しています。このデバイスは、燃料ゲージと協調して充電し、9つの温度領域JEITA充電制御とステップ充電を提供します。その他の保護機能には、ジャンクション温度制御、過電圧/低電圧保護、短絡保護が含まれます。MAX77972充電器は、モバイルPOS(ポイント・オブ・セールス)デバイス、ポータブルスピーカ、ワイヤレスヘッドセットの充電ケース、パワーバンク、モバイルホットスポット、AR/VRデバイス、電子書籍リーダー、タブレットに最適です。特徴
- スタンドアロンAccuCharge™降圧充電器:
- 13.7V入力動作電圧、最大16V保護
- I2Cまたは抵抗器で設定可能な急速充電電流:100mA~3150mA
- I2Cまたは抵抗器で設定可能な充電終止電圧:3.4V~4.66Vの
- I2Cでプログラム可能なJEITAゾーン - 温度に応じて充電を自動的に制御する9つの領域
- 事前定義と段階的充電(オプション
- 燃料ゲージ補助充電ターミネーション
- ピーク放電電流:6A
- OTG/逆ブースト:最大5.1V/1.5A
- 適応型入力電流制限(AICL)
- ModelGauge m5 EZアルゴリズム:
- 割合、容量、および年齢
- Cycle+™経年予測
- 較正なしの精密測定:
- 電流、電圧、時間、およびサイクル
- ダイ温度とサーミスタ
- 集積USB検出:
- USB Type-C™のCC検出
- BC1.2検出(レガシーSDP、DCP、CDP用)
- 自動入力電流制限構成
- 特殊化学的性質セルのOCVキープアウト領域
アプリケーション
- モバイルPOSデバイス
- ポータブルスピーカー
- ワイヤレスヘッドセット充電ケース
- パワーバンク
- モバイル・ホットスポット
- AR/VR機器
- 電子書籍リーダーとタブレット
ブロック図
公開: 2024-07-04
| 更新済み: 2024-07-24
