Analog Devices / Maxim Integrated MAX96792 DPHY 評価キット
Analog Devices/ Maxim Integrated MAX96792 DPHY 評価キットは、標準のFAKRA同軸ケーブル、またはHMTDケーブルを使用して、MAX96716A、MAX96716F、MAX96792Aの評価用に設計されています。高帯域幅のギガビット・マルチメディア・シリアル・リンク(GMSL)に対応しており、スペクトラム拡散機能とフルデュプレックス制御チャネル機能が搭載されています。Windows 7®/Windows 10®互換ソフトウェアに対応しており、包括的なGUI(グラフィカルユーザーインターフェイスGUIが含まれています。このほかUSB制御のインターフェイス、USB電源ボード、12V電源アダプタ、または外部電源が搭載されています。特徴
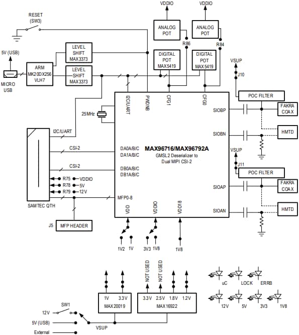
- デシリアライザは、同軸FAKRA、または差動HMTDコネクタを介して、GMSL2またはGMSL3 (型式によって異なる) データを受け入れ、それをMIPI DPHY V1.2出力に変換します。
- Windows 7/ Windows 10対応ソフトウェアサポート
- 包括的なデバイス機能評価を目的としたパワフルかつ使いやすいGUI
- USB制御インターフェイス(ケーブル同梱)
- ボードはUSB、12V壁掛けアダプタ、または外部電から給電
- 実績のあるPCBレイアウト
- 完全に組立済、テスト済
標準ブロック図
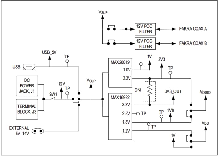
デシリアライザ評価ボードの電源接続図
公開: 2025-07-09
| 更新済み: 2025-12-01
