Analog Devices / Maxim Integrated MAXREFDES281IO-Link®- Pmodアダプタ
Analog Devices MAXREFDES281 # IO-Link® to Pmodアダプタは、デバイスまたはアクチュエータの接続を可能にする完全なIO-Linkリファレンスデザインを採用しています。増加の一途をたどるスマートセンサとアクチュエータを必要とする高度ファクトリーオートメーションソリューション(Industry4.0など)向けに設計されています。これらのスマートデバイスは、一般的にセンサ/アクチュエータとIO-Linkマスタの間のIO-Linkポイントツーポイントシリアル通信を活用して制御されています。Analog Devices MAXREFDES281 # IO-Link to Pmodアダプタは、すべてのハードウェアおよびソフトウェア要件をカバーしており、IO-Link規格に準拠しています。IO-Linkは、オープンでフィールドバスに依存しない低コストのポイントツーポイントシリアル通信プロトコルで、国際規格 (IEC 61131-9)として採用されているセンサおよびアクチュエータとの通信に使用されます。
IO-Linkは、世界中の産業機器の相互運用性を標準化します。PLCから直接機能したり、標準のフィールドバスに統合することができ、MAXREFDES281 #のようなスマートデバイスとの汎用通信を目的とした事実上の標準となります。MAXREFDES281 #は、エンジニアがデバイスまたはアクチュエータに接続できる完全IO-Linkリファレンスデザインです。
特徴
- IEC 61131-9準拠
- IO-Linkバージョン1.1準拠
アプリケーション
- 産業用オートメーション
- アクチュエータモジュール
- PLCおよびDCSシステム
- スマートセンサ
必要な機器
- ADI MAXREFDES281#による提供
- ユーザー提供
- AC/DC24V電源アダプタを備えたIO-Linkマスタ(MAXREFDES145#)
- TEConcept IO-Link制御ツールソフトウェア
- IO-Linkケーブル1本
- USB 2.0 タイプ Bケーブル1本を備えたWindows PC
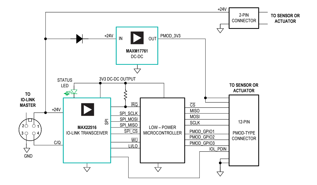
ブロック図
公開: 2024-09-30
| 更新済み: 2024-10-28
