Analog Devices Inc. SCP-LT3094-EVALZ評価ボード
Analog Devices Inc. SCP-LT3094-EVALZ評価ボードは、LT3094 IC負低ドロップアウト(LDO)レギュレータの評価に使用するように設計されています。LT3094 レギュレータは、超低ノイズおよび超高電源除去比(PSRR)が備わったLDOレギュレータで、 この SCP-LT3094-EVALZボードは、-3.8V~-20Vの入力電圧範囲、-19.5の出力電圧で動作し、500mAの出力電流を提供します。SCP-LT3094-EVALZボードは、低消費電力シグナルチェーンの高速評価が可能になる完全シグナルチェーン・パワーシステムを形成するために、他のSCPボードに簡単に差し込むことができます。特徴
- 入力電圧範囲:-3.8V~-20V
- 出力電流: 500mA
- 出力電圧:-19.5
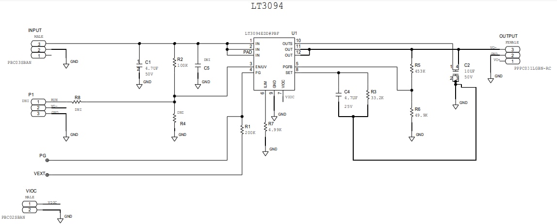
回路図
その他の資料
公開: 2021-03-10
| 更新済み: 2022-03-11
