Analog Devices Inc. TMC2210STEPSTICK評価ボード

Analog Devices Inc. TMC2210STEPSTICK評価ボードは、TMC2210 ステッパーモータドライバICの評価用に設計されています。これらのICは、 4.5V〜36Vの供給電源電圧範囲で動作します。TMC2210STEPSTICK 評価ボードの寸法は、幅が0.6インチ、高さが0.8インチです。

特徴

  • 供給電源電圧範囲:4.5V〜36V
  • 最大2.0ARMS I位相
  • マイクロステップ1: ~ 256
  • StealthChop2サイレントPWMモード
  • StallGuard4センサレスモータ負荷検出
  • STEPおよびDIRインターフェイスを介した制御
  • 寸法
    • ボード幅0.6インチ、高さ0.8インチ
  • 2 x 8ピン0.1” ヘッダ列(ピン/コネクタ用)

モジュール上面図と底面図

Analog Devices Inc. TMC2210STEPSTICK評価ボード

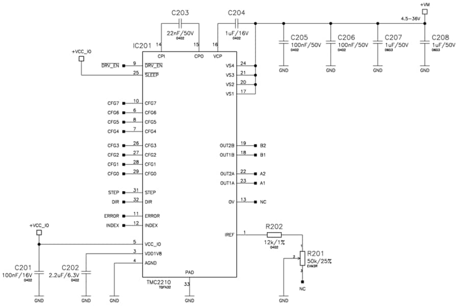
回路図

回路図 - Analog Devices Inc. TMC2210STEPSTICK評価ボード
公開: 2024-07-23 | 更新済み: 2024-08-21