特徴
- TMC261-PAステッパーパワードライバ
- 9V~48V電源電圧範囲 (最大60V)、Iphase、RMS 最大1.4A
- SPI経由のコンフィギュレーション、ステップ/ディレクション経由の制御
- オプションで底面からの冷却も可能
- 供給レールにオプションの電解液キャップ
- 1.5" x1,0" ボード(幅x高さ)
- ピン/コネクタ用10ピン0.1" ヘッダ×2列
- StallGuard2™:
- CoolStep™:
- SpreadCycle™:
- MicroPlyer™:
- 1~256マイクロステップ
アプリケーション
- テキスタイルとミシン
- ファクトリーオートメーション
- ラボオートメーション
- リキッドハンドリング
- 医療用
- オフィスオートメーション
- プリンタとスキャナ
- CCTVとセキュリティ
- ATMとキャッシュリサイクラー
- 販売時点管理(POS)
- ポンプとバルブ
- ヘリオスタットコントローラ
- CNCマシン
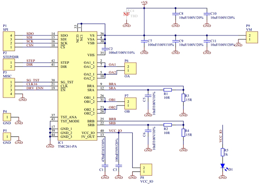
回路図
関連製品
Analog Devices Inc.TMC26xC高効率ステッパ・ドライバ
公開: 2024-12-11
| 更新済み: 2024-12-25

