Analog Devices Inc. LT8636x同期42V 6A降圧型レギュレータ
Analog Devices LT8636x 42V 6A同期降圧型レギュレータは、電磁干渉(EMI)放出を最小限に抑えるように設計されているSilent Switcher®アーキテクチャが特徴です。これによって、降圧型レギュレータが高いスイッチング周波数で高効率を発揮できるようになります。降圧型レギュレータの出力電圧は、入力電圧より低くなっています。降圧型レギュレータは、30nsという最小ON時間をともなうピーク電流モード制御も特徴で、高スイッチング周波数であっても高降圧比を実現できます。LT8636には、超低2.5µA自己消費電流も備わっています。特徴
- Silent Switcher®アーキテクチャ
- 超低EMI排出
- オプションのスペクトラム拡散変調
- 高周波数での高い効率性
- 1MHzで最大96%の効率性、12VIN~5VOUT
- 2MHzで最大95%の効率性、12VIN~5VOUT
- 3.4V~42Vの広い入力電圧範囲
- 5A最大連続、7Aピーク出力
- 30ns高速最小スイッチ・オンタイム
- 超低自己消費電流Burst Mode®オプション
- 2.5μA IQ安定化12VIN~3.3VOUT
- 出力リップル< 10mVP-P
- すべての条件下で1A低ドロップで100mV
- 強制連続モード
- 200kHz~3MHzで調整可能かつ同期可能
- 出力ソフトスタートおよび追跡
- 小型20リード4mm × 3mm LQFNパッケージ
- AEC-Q100認定(手続き中)
アプリケーション
- Automotive and industrial supplies
- General purpose step-down
Typical Application
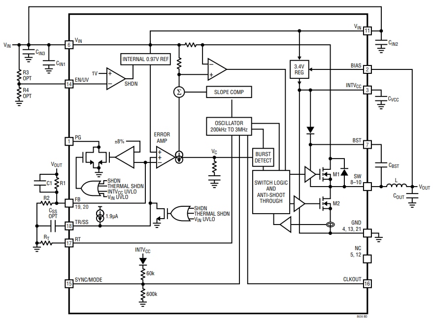
ブロック図
公開: 2019-09-06
| 更新済み: 2024-02-29
