Analog Devices Inc. LTC3309A/B同期降圧DC/DCコンバータ
Analog Devices Inc. LTC®3309A/B同期6A降圧型DC/DCコンバータは、EMI/EMC排出量を最小限に抑えるように設計されたSilent Switcher™アーキテクチャが特徴です。LTC3309A/Bコンバータは、光ネットワーキング、サーバ、テレコム、DCパワーシステムといったアプリケーションに最適です。これらのモノリシック同期コンバータは、小型、高効率、低ノイズに優れており、2.25V~5.5V入力電源で動作します。これらのレギュレータは、最高3MHzまでのスイッチング周波数および下限22nsまでの最小限のON時間での定周波とピーク電流モード制御を採用し、小さな外付け部品を活用して高速過渡応答を達成しています。これらのICは、出力電圧の安定化を最低500mVまで図ります。デバイスは、低背12-lead 2mm × 2mm × 0.74mm LQFN-12パッケージでご用意があり、熱抵抗を低く抑えるためにパッドが露出しています。特徴
- 高効率: 8mΩ NMOS、31mΩ PMOS
- プログラマブル周波数3MHz(最高)
- 小型インダクタとコンデンサ
- ピーク電流モード制御
- オンタイム: 22ns最小
- ワイド帯域幅、高速過渡応答
- Silent Switcher™アーキテクチャ
- 超低EMI排出
- 低リップルBurst Mode®動作(40µAのIQ)
- 過負荷時のインダクタ飽和を安全に許容
- VIN範囲: 2.25V~5.5V
- VOUT範囲: 0.5V~VIN
- VOUT精度: 温度範囲全域で±1%
- 高精度400mVイネーブル閾値
- シャットダウン電流: 1µA
- 内部補償とソフト・スタート
- 動作温度範囲:-40°C~+150°C
- 2mm × 2mm × 0.74mm熱強化型LQFN-12パッケージ
アプリケーション
- 光ネットワーキング、サーバ、テレコム
- 車載、産業、商業
- 分散DC電力システム(POL)
- FPGA、ASIC、µPコア電源
HIGH POWER DENSITY IN A SMALL FORM FACTOR
Recent power conversion innovations have introduced high-power monolithic switching regulators that are able to power digital ICs efficiently with low noise and high efficiency while minimizing space requirements. Introducing the new family of Silent Switcher buck converters.
Datasheets
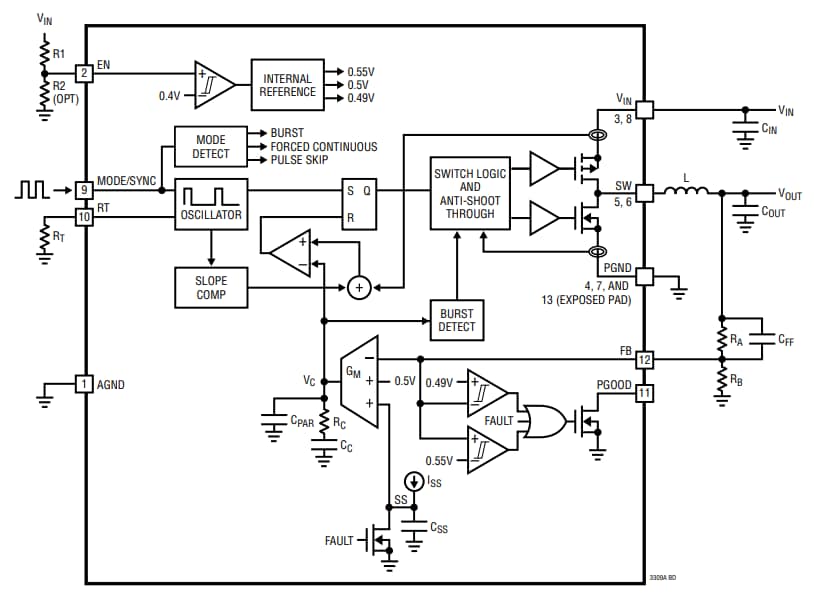
ブロック図
標準アプリケーション回路
公開: 2019-11-20
| 更新済み: 2024-03-06
