Analog Devices Inc. EVAL-ADAQ23875FMCZ評価ボード
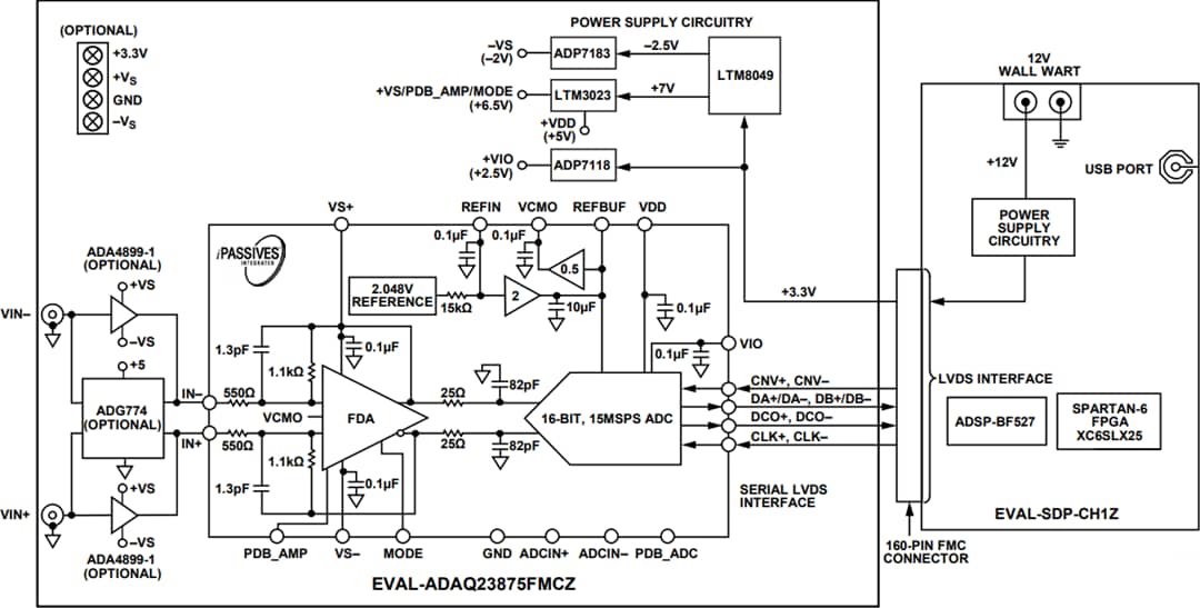
Analog Devices Inc. EVAL-ADAQ23875FMCZ評価ボードは、ADAQ23875μModule®データ・アクイジション・ソリューションを対象としたデモおよび開発プラットフォームです。ADAQ23875 μModuleには、低ノイズ、完全差動アナログ・デジタル・コンバータ(ADC)ドライバ、安定的なリファレンスバッファ、高解像度、16ビット、15 MSPS逐次比較レジスタ(SAR)ADC、最適な性能に必要な重要な受動部品が搭載された単一デバイスに、複数の共通の信号処理とコンディショニングブロックが組み合わされています。EVAL-ADAQ23875FMCZ評価ボードには、BGA100パッケージにあらかじめ取り付けられたADAQ23875、4.096Vまたは 2.048Vリファレンスの選択肢、必要な電源レールを派生させるオンボード電源、800MHzクロック分配ICがあります。
Analog Devices Inc. EVAL-ADAQ23875評価ボードは、EVAL-SDP-CH1Z高速コントローラボードと連動して作動するように設計されています。EVAL-ADAQ23875評価ボードは、PCBの底面にある160ピンコネクタ経由を使用してEVAL-SDP-CH1Zボードとインターフェイス接続します。EVAL-SDP-CH1Zボードには、12V壁コンセントからの電力が必要です。高速コントローラボードには、Xilinx® Spartan 6およびADSP-BF527プロセッサがあり、USB 2.0高速ポートを介してPCに接続できます。高速コントローラボードを使用すると、
USB経由でPCからドーターボードへの構成とデータの取り込みが可能になります。
特徴
- ADAQ23875μ® Moduleデータ・アクイジション・ソリューションの評価に使用
- EVAL-SDP-CH1Z高速コントローラ・ボードで作動するように設計
- 時間領域と周波数領域の制御とデータ解析が可能になるPC GUIソフトウェア
- 汎用アナログ信号調整回路
- オンボードリファレンス、LDO、電源回路
- 電圧リファレンス、電源、オプションのアンプ回路を選択できるジャンパ
- 低ノイズ、オーディオ精密信号源からのアナログ入力が可能になるSMAコネクタ
- オプションの外部クロック用SMAコネクタ
- オンボード信号へのアクセスを実現している試験ポイントとシングル・インライン・ヘッダ
必要な機器
- Windows 10またはそれ以降を実行しているPC
- EVAL-SDP-CH1Z高速コントローラボード(SDP-H1)
- 低ノイズ・高精度の信号源(SYS-2700シリーズなど)
- USB A to USB標準Mini-Bケーブル
- 16ビットテストに適したバンドパスフィルタ(信号周波数に基づく値)
ACEソフトウェア
The Analog Devices Inc. Analysis | Control | Evaluation (ACE) ソフトウェアは、デスクトップ・ソフトウェア・アプリケーションで、ADIの製品ポートフォリオを網羅する複数の評価システムの評価と制御が可能です。このアプリケーションは、共通のフレームワークと個々のコンポーネント固有のプラグインで構成されています。
ACEソフトウェアは、コンポーネントの機能的操作でユーザーを教育するように設計されており、ユーザーは快適な抽象化レベルでシステムにアクセスできます。
ブロック図
設置例
公開: 2021-01-25
| 更新済み: 2022-03-11
