Analog Devices / Maxim Integrated DS2477セキュアI2Cコプロセッサ
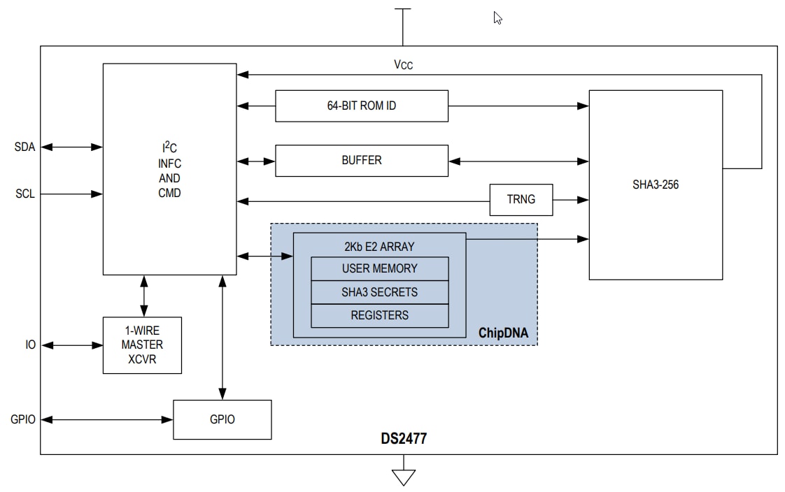
Maxim DS2477セキュアI2Cコプロセッサには、ハッシュアルゴリズム(SHA-3)認証とMaximのChipDNA™が機能が組み合わされており、セキュリティ攻撃に対するソリューションを目的としています。DS2477には、すべてのデバイスに格納されたデータを暗号で保護するための主要コンテンツとしてChipDNA出力が活用されています。ChipDNA操作のプローブまたは観察の試みによって、基礎をなす回路特性を変更し、これによってチップ暗号機能で使用される固有値の発見を防止できます。ChipDNA回路には、ウェハ製造中に自然に発生する半導体デバイス特性のランダムな変動が採用されています。この回路は、時間、温度、動作電圧での反復可能な固有の出力値を生成します。この回路は、統合ブロックから派生した暗号化ツールのコア・セットを実現しています。DS2477は、SHA-3、およびホストシステムが必要とするメモリ機能を実現しており、1-Wire® SHA-3スレーブとの通信および動作を実施できます。特徴
- セキュリティ攻撃からの堅牢な保護対策
- 特許取得済みの物理的にクローン化不可能な機能がデバイスデータを保護
- 積極的にモニタリングされたダイシールドが侵入試行を検出して反応
- すべての保存されているデータを検出から暗号保護
- 効率的なセキュア・ハッシュ・アルゴリズムによって周辺機器を認証/管理
- 双方向認証のためのFIPS 202準拠SHA-3アルゴリズム
- FIPS 198準拠キーハッシュ・メッセージ認証コード(HMAC)
- NIST SP 800-90B準拠のエントロピーソースが備わったTRNG
- 最終アプリケーションに簡単に統合できる補完機能
- ユーザデータ、キー、制御レジスタのための2Kb EEPROM
- オープン・ドレインGPIOピン1本
- 固有かつ不変の出荷時設定
- 64ビット識別番号(ROM ID)
- 効率的なデータ転送のための大きな1-Wireブロックバッファ(126バイト)
- 1-Wire標準およびオーバードライブ・タイミング通信速度
- I2C通信、最高1MHz
- 動作範囲: 2.2V~3.63V、-40°C~+85°C
- 6ピンTDFN-EPパッケージ(3mm x 3mm)
アプリケーション
- 医療センサとツールの認証
- 使用限定消耗品の安全な管理
- IoTノード認証
- 周辺機器認証
- リファレンス設計のライセンス管理
- プリンタカートリッジ識別と認証
ブロック図
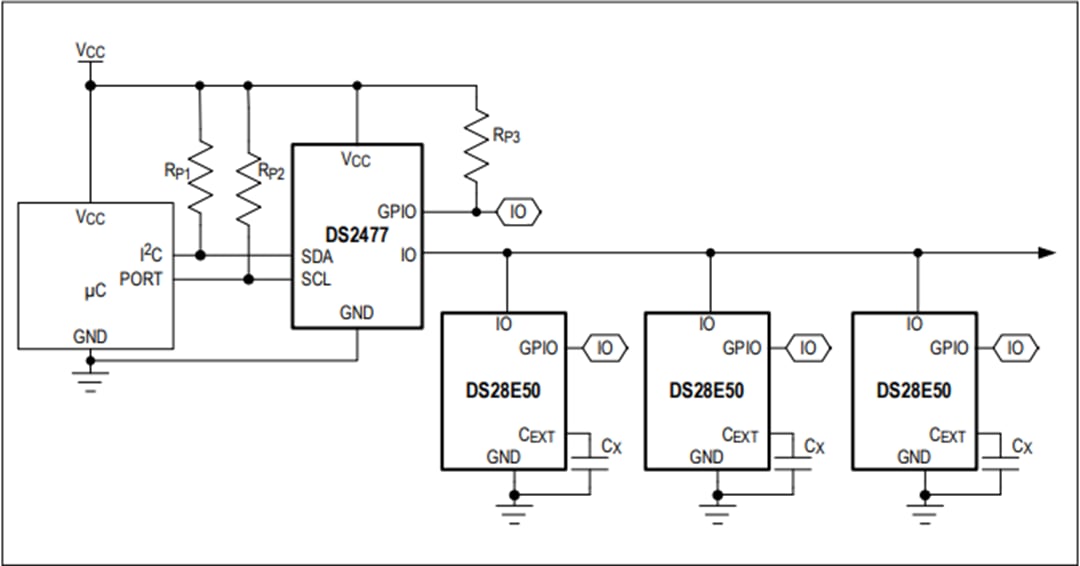
標準アプリケーション回路
アプリケーションノート
公開: 2019-03-08
| 更新済み: 2023-04-21
