Analog Devices / Maxim Integrated DS2478 DeepCover®車載用セキュアコプロセッサ
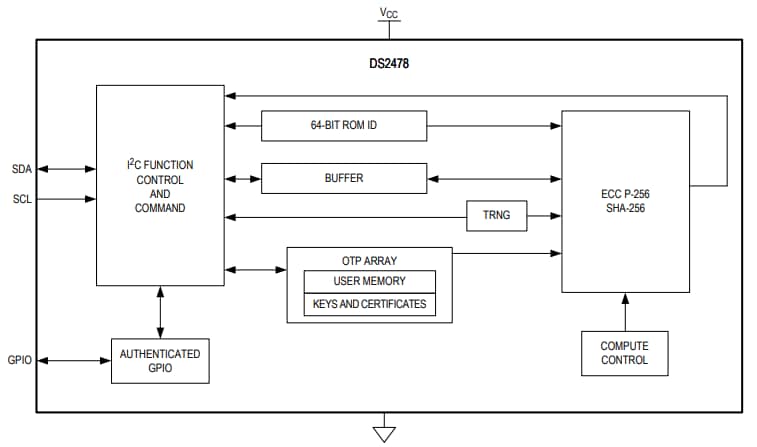
Analog Devices DS2478 DeepCover®車載用セキュアコプロセッサは、DS28E40またはDS28C40 ICでの任意の動作を実行するために必要なHMACまたはECDSA署名を計算できます。このコプロセッサは、DS28E40/DS28C40 IC用の複数の非対称(ECC P-256)および対象(SHA-256)セキュリティ機能に対応しています。ハードウェアで実装されたECCおよびSHA-256エンジンによって提供されるセキュリティサービスに加えて、このデバイスにはFIPS / NIST真の乱数発生器(TRNG)が統合されています。また、このデバイスには、6KbのセキュアードOTP(3Kbユーザー、3Kbキー/秘密)、構成可能なGPIOピン1本、固有の64ビットROM識別番号(ROM ID)も統合されています。Analog Devices DS2478 DeepCover は、最も安全な重要ストレージを実現するために、高度なセキュリティの複層の下、安全ソリューションクロークセンシティブデータを埋め込んでいます。デバイス・レベルのセキュリティ攻撃から保護するために、アクティブ・ダイ・シールド、暗号化キーの格納、アルゴリズム的な方法をはじめとする侵襲的および非侵襲的な対策が実装されています。代表的なアプリケーションには、車載用セキュア認証、IoTノード暗号保護、部品/ツールの識別とキャリブレーション、ホストコントローラ用の暗号キーの安全なストレージがあります。
特徴
- HWアクセラレータは、ホストプロセッサからのECDSAおよびSHA-256計算の負荷をオフロード:
- FIPS 186 ECDSA P-256署名と検証
- セッション鍵の確立のためのECDH鍵交換
- ECDSA認証済R/Wの構成可能メモリ
- 双方向認証のためのFIPS 180 HMAC
- ECDH構築済キーを使用して構成できるメモリのSHA-256ワンタイムパッド暗号化R/W
- オプションの認証制御を用いた1つのGPIOピン:
- オープンドレイン、4mA/0.4V
- オプションのSHA-256またはECDSA認証済オン/オフと状態読取
- セキュアブートのためのマルチブロックハッシュ後にオン/オフを設定するためのオプションのECDSA認証
- 読み出しのための機能を備えたNIST SP 800-90B準拠エントロピーソースでのTRNG
- オプションのECCオプション用チップ生成済秘密鍵/公開鍵(Pr/Pu)ペア
- ユーザーデータ、鍵、認証の6Kbワンタイムプログラマブル(OTP)メモリ
- 固有かつ不変の出荷時設定の64ビット識別番号 (ROM ID)
- 暗号とキー操作に対するオプションの入力データコンポーネント
- I2C通信、最高1MHz
- 供給電源:3.3V ±10%
- -40°C~+125°C動作温度範囲
- 10ピン、3mm x 3mm、サイドウェッタブルTDFNパッケージ
- AEC-Q100 Grade 1
アプリケーション
- 車載用セキュア認証システム
- 車載パーツ/工具/アクセサリの識別とキャリブレーション
- IoTノード暗号保護
- アクセサリや周辺機器の安全な認証
- ホストコントローラ用暗号キーのセキュアストレージ
- ファームウェアおよび/またはシステムパラメータをセキュアブートまたはダウンロード
ブロック図
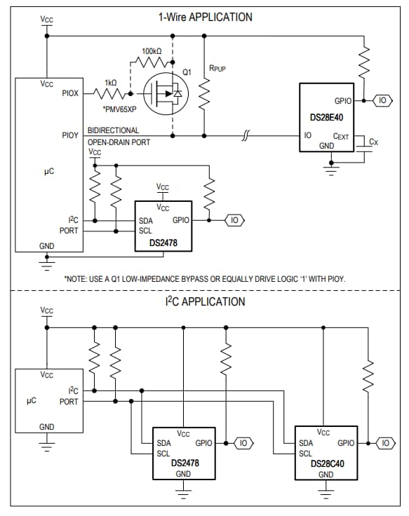
標準アプリケーション回路
公開: 2022-04-12
| 更新済み: 2023-04-14
