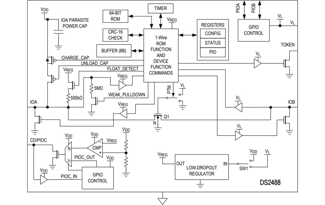
DS2488の柔軟な1線式インターフェイスは、2つの独立したI/Oポート(IOAとIOB)をそれぞれ操作するために使用されます。接続された2つのコントローラ間でデバイス動作を可能にするために、これら2つのDS2488 1線式インターフェイスはそれぞれ、64ビット工場出荷時にプログラミングされたROM ID、小さなメッセージを送信する8バイトのバッファ、デバイス構成、ステータス、3本のオープンドレインGPIOピンの制御用レジスタにアクセスできます。構成設定により、双方向の高速512kbpsパススルーモードが有効になり、2つの接続されたマイクロコントローラ間で大量のデータ転送が可能になります。
DS2488は、IOAとIOB間の通信に対して3.63Vの最大動作電圧を備えています。ただし、IOA側に接続されたサブシステムからIOB側に接続されたサブシステムへの特殊な電力供給モードをサポートするために、デバイスは5V許容であり、4V ~ 5V(公称)がIOAに適用されると電力供給状態になります。このモードでは、追加のDS2488出力ピンを使用して、バッテリ充電器などのIOB側電子機器に電力を供給するための外部トランジスタを制御します。
Analog Devices DS2488 1-Wireデュアルポート・リンクは、コンパクトなWLP8パッケージであり、スペースに制約のあるアプリケーションに最適です。
特徴
- 先端TWS機能を実現できる2コンタクトソリューション
- ケースとイヤフォン間の小さなメッセージ交換
- ファイルを転送するための高速512kbpsパススルーモード
- イヤフォンバッテリ充電器の電源供給
- 3つのGPIOピン(オプションの機能制御または状態検出用)
- イヤフォンと充電ケース検出用の幅広い機能
- 挿入時に読み取ることができるイヤフォン64ビット識別番号(ROM ID)
- 1-Wire IOAラインから派生する動作電力
- 充電ケースの入力/出力を検出
- デッド充電ケースバッテリを検出
- コストと複雑さを軽減するミニマリスト・デュアル1-Wireインターフェイス
- 通信と電力のための単一の専用コンタクト
- 90kbpsでホストコントローラ2台の間の調停通信
- 1.71V~63Vの広い電圧範囲での読取と書込
- バッテリ電源のコンシューマーアプリケーションに最適
- 小型1.6mm x 0.9mm x 0.33mm WLP(4mmボールピッチ)
- 動作電圧範囲: 71V~3.63V
- IOAピンの高ESD耐性:±8kV HBM(標準)
- 動作温度範囲:-40°C~+85°C
アプリケーション
- 通信と制御ブリッジ
- エレクトロニクスロック
- 真のワイヤレスステレオ(TWS)イヤホンと充電ケース
- ウェアラブル デバイス
TWSアプリケーション回路
アプリケーション回路は、BLUETOOTH® オーディオ・システムオンチップ(SoC) を搭載したTrue Wireless Stereo (TWS;真のワイヤレス・ステレオ) イヤフォンと、イヤフォンを収納して充電するマイクロコントローラ操作ケースを示しています。このシナリオで、DS2488はSoCと並んでイヤフォンに搭載され、充電ケース・マイクロコントローラは単一の専用ピンからDS2488と通信します。
ブロック図
ピン指定

