Analog Devices Inc. MAX31341C リアルタイムクロック
Analog Devices MAX31341Cリアルタイムクロックは、小電流計時デバイスで、バッテリの寿命を延ばすことによってnanoアンペアの計時電流を実現しています。MAX31341Cは、6pF高ESR水晶をサポートしており、デバイスに使用できる水晶のプールが広がります。このデバイスは、I2Cシリアル・インターフェイスを介してアクセスされます。MAX31341Cリアルタイムクロックは、デジタルシュミットトリガ入力1つ、プログラマブル閾値アナログ入力1つが特徴です。このクロックは、デジタル入力(D1)の立ち下がりまたは立ち上がりエッジにおいて、あるいはアナログ入力(AIN)電圧がいずれかの方向にプログラミングされた閾値を超えると、割り込み出力を発生させます。さらに、このリアルタイムクロックは、2つの時刻アラーム、割り込み出力、プログラム可能な方形波出力、シリアルバスタイムアウトメカニズム、およびユーザのデータ保存用の64バイトRAMが搭載されています。クロック/カレンダーは、秒、分、時間、日、月、年の情報を提供します。Analog Devices MAX31341Cリアルタイムクロックは、24時間形式で動作し、同期のための入力が含まれています。代表的なアプリケーションには、医療、ウェアラブル、POS(Point-of-Sale)、テレマティクス、ポータブル計器、オーディオがあります。
特徴
- 外付けスーパーコンデンサや充電式バッテリ用のトリクル充電器でバッテリ寿命を伸ばします
- 柔軟性に富んだ構成可能性を実現:
- 割り込みをトリガするシュミットトリガ入力
- 割り込みをトリガするための調整可能な閾値が備わったアナログ入力1つ
- クロック監視用のプログラム可能な方形波出力
- カウントダウン・タイマ(リピートとパルス機能搭載)
- 水晶発振器用の集積負荷コンデンサを用いてボードスペースを節約
- 統合保護
- デフォルト設定のためのパワーONリセット
- 電源障害時にバックアップバッテリまたはスーパーコンデンサに自動的に切り替える
- バスタイムアウトが備わったロックアップフリー動作
アプリケーション
- 医療用
- ウェアラブル
- 販売時点管理(POS)
- テレマティクス
- 携帯用計器
- ポータブルオーディオ
仕様
- 180nA計時電流
- CL = 6pFの広範な外部水晶
- 1.6V~3.6V動作電圧範囲
- 最小限の電流ドローのためのESR最大100kΩ
- ユーザーデータストレージ用の64byte RAM
- パッケージのオプション
- 2mm × 1.5mm 12-bump WLP(0.5mmピッチ)
- 3mm × 3mm 10ピンTDFN
- 動作温度範囲:-40°C~+85°C
機能ブロック図
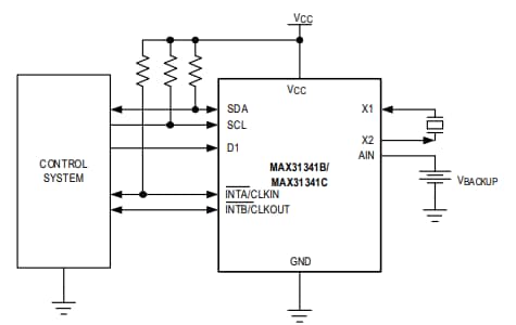
標準アプリケーションの回路図
公開: 2020-06-11
| 更新済み: 2024-05-31
