Analog Devices / Maxim Integrated MAX11168 16ビット、500ksps、SAR A/Dコンバーター(ADC)
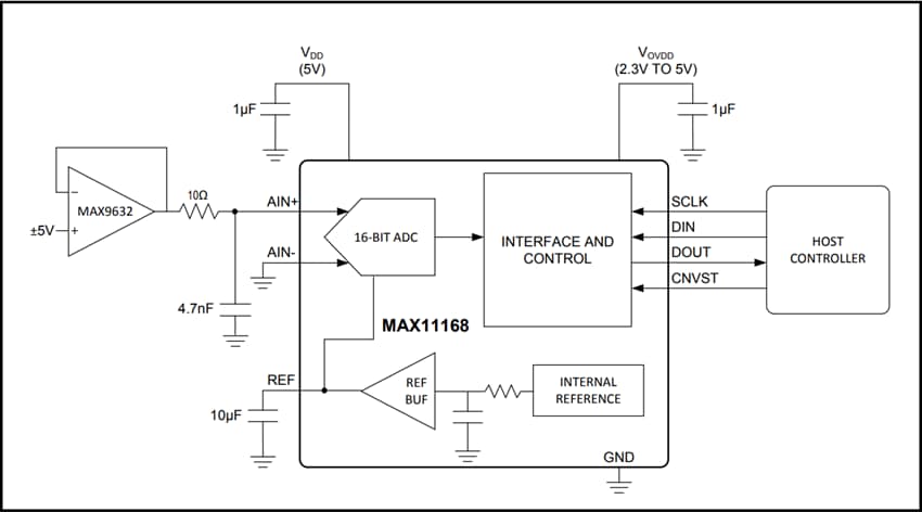
マキシムのMAX11168 16ビット、500ksps、SAR A/Dコンバーター(ADC)は、真のバイポーラ入力範囲、内部リファレンス、小型サイズで優れたAC性能とDC性能を実現します。MAX11168は5V単電源で動作し、±5V(10VP-P)の入力範囲を測定します。特許取得済みのチャージポンプ アーキテクチャによって、ハイインピーダンス ソースの直接サンプリングが可能です。MAX11168は、内部バッファーを備えた低ドリフトのリファレンスを内蔵しているため、外部リファレンスのコストとスペースを節約することができます。このADCは、92.3dBのSN比と-101dBのTHDを実現します。MAX11168は、16ビットのノーミッシング コード、および±0.75 LSB(標準)のINLを保証します。MAX11168は、2.5V、3V、3.3V、または5VロジックでSPI互換シリアル インターフェイスを使用して通信します。このシリアル インターフェイスを使用すると、マルチチャンネル アプリケーションで複数のADCのデイジーチェーン接続が可能になります。ビジー インジケーター オプションによってシステムの同期とタイミングを簡素化することもできます。特徴
- High DC and AC accuracy
- 16-Bit resolution with no missing codes
- 92.3dB SNR at 10kHz
- -101dB THD at 10kHz
- ±0.75 LSB INL (typ)
- ±0.2 LSB DNL (typ)
- ±5V Bipolar analog input
- ±7ppm/°C Internal reference
- 5V Analog supply
- 2.3V to 5V Digital supply
- 37.6mW Power consumption at 500ksps
- Shutdown mode available
- 500ksps Throughput rate
- No pipeline delay/latency
- Flexible industry-standard serial interface saves I/O pins
- SPI/QSPI™/MICROWIRE®/DSP-compatible
- 3mm x 5mm Tiny 10-pin μMAX package
アプリケーション
- Industrial process control
- Data acquisition systems
- Medical instrumentation
- Automatic test equipment
Typical Operating Circuit
公開: 2014-05-08
| 更新済み: 2023-04-19
