Analog Devices Inc. MAX11947 4チャンネルAISG集積モデム
Analog Devices MAX11947 4チャンネルAISG統合モデムは、AISG v2.0およびv3.0に準拠した完全に統合されたモデムで、シングルモデムと最大4つのRFポートの間の接続を促進する4:1マルチプレクサが搭載されています。MAX11947レシーバは、20dBの標準ダイナミックレンジに対応しています。このデバイスには、狭帯域幅200kHzをともなって2.176MHz搬送波周波数で動作するバンドパスフィルタが搭載されており、AISGスペクトラムエミッション側面に完全準拠しています。以前のAISG標準との下位互換性を目的に、必要となる9.6kbpsおよび最高115.2kbpsまででOOKシグナルを変調できます。出力電力は、外部回路図とケーブル配線の損失の補償を目的に、0dBm未満~+6dBmを超える内部レジスタ設定で変更できます。レシーバ感度閾値は、外付けスプリッタを使用した電力損失に対処するために、デフォルトの-15dBm~最低-20dBmまで調整することもできます。MAX11947は、タワーに取り付けられた機器でのRS-485バスアービトレーションを促進するダイレクト出力も特徴です。Analog Devices MAX11947 4チャンネルAISG統合モデムは、小型4mm x 4mm 20ピンTQFNでご用意があり、-40°C〜+105°Cの温度範囲での動作に定格されています。特徴
- AISG v3.0に準拠
- 4:1マルチプレクサが搭載されている完全集積モデムによって、モデム1台と最大4ポートの間の接続を促進
- レシーバのワイド入力ダイナミックレンジ - -23dBm〜+5dBmを50Ωに
- -20.5dBm~-15dBmの間でレシーバ感度の閾値範囲を調整可
- -0.5dBm~+7.0dBmを50Ωに調整できるトランスミッタ出力レベル範囲
- AISG v3.0/v2.0準拠の出力放射側面
- 自動方向出力
- タワーに取り付けられた機器でのバスアービトレーションに対処するマイクロコントローラは不要
- すべてのAISG v2.0データレートをサポート
- AISG v3.0用の9.6kbps(デフォルト)
- 下位互換性のための38.4kbpsおよび115.2kbps
- 2.176MHzを中心とするAISG v3.0プロトコルに準拠したバンドパスフィルタ
- 3.0V 5.5V電圧供給
- 独立ロジック供給
- 小型、4mm x 4mm 20ピンTQFNパッケージ
アプリケーション
- 基地局シングルおよびマルチプライマリコントローラ(SALDとMALD)
- アンテナ線デバイス(ALD)
- アンテナアレイ
- タワーマウント型アンプ(TMA)
- スマートバイアスTs
- RS485ハーフデュプレックス同軸リンク
- 2MHz OOKモデムアプリケーション
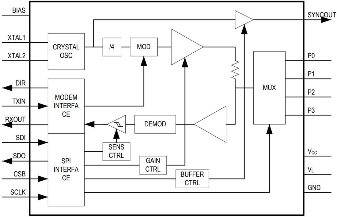
簡略ブロック図
公開: 2020-11-06
| 更新済み: 2025-04-17
