Analog Devices / Maxim Integrated Maxim MAX13253 1A プッシュプルトランスドライバ
Maxim Integrated MAX13253は、低EMI絶縁型電源用の簡素なソリューションを提供するように設計された1Aプッシュプルトランスドライバです。MAX13253ドライバは、発振器を内蔵し、+3V~+5.5Vの単一電源で動作します。トランスの2次側/1次側巻数比によって出力電圧が定義されるため、ガルバニック絶縁を備えたほぼ任意の絶縁型出力電圧を選択可能です。MAX13253ドライバは、1組のNチャネルパワースイッチを駆動する発振器を内蔵しています。特徴
- シンプルで柔軟性に富んだ設計
- 電源範囲: 3V~5.5V
- 低RON 300mΩ (最高) @ 4.5V
- 最大90%の効率
- 最大1Aをトランスに供給
- 内部または外部クロックソース
- 内蔵発振器周波数:
- 250kHzまたは600kHz
- オプションのスペクトラム拡散発振
- 温度範囲: -40°C~+125°C
- システム保護内蔵
- フォルト検出および表示
- 過電流制限
- 低電圧ロックアウト
- サーマルシャットダウン
- ボードのスペースを節約:
- 小型10ピンTDFNパッケージ(3mm×3mm)
アプリケーション
- 絶縁型アナログフロントエンド(AFE)
- 絶縁型フィールドバスインターフェイス(IFI)
- 絶縁型USB電源
- 医療機器
- 電力計用データインターフェイス
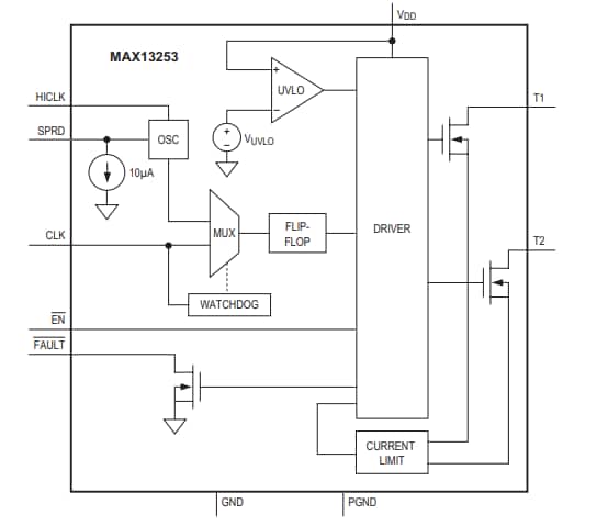
機能ブロック図
公開: 2019-10-25
| 更新済み: 2023-04-27
