Analog Devices / Maxim Integrated MAX13256 H-Bridge Transformer Driver
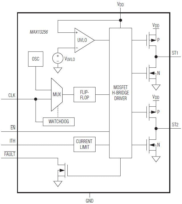
Analog Devices MAX13256 H-Bridge Transformer Driver provides a simple solution for making isolated power supplies up to 10W. The device drives a transformer's primary coil with up to 300mA of current from a wide 8V to 36V DC supply. The transformer's secondary-to-primary winding ratio defines the output voltage, allowing the selection of virtually any isolated output voltage. The device features adjustable current limiting, allowing indirect limiting of secondary-side load currents. The current limit of the MAX13256 is set by an external resistor. A FAULT output asserts when the device detects an overtemperature or overcurrent condition.In addition, the device features a low-power mode to reduce the overall supply current to 0.65mA (typ) when the driver is not in use. The device can be operated using the internal oscillator or driven by an external clock to synchronize multiple MAX13256 devices and precisely set the switching frequency. Internal circuitry guarantees a fixed 50% duty cycle to prevent DC current flow through the transformer, regardless of which clock source is used.
Videos
Functional Diagram
公開: 2013-08-21
| 更新済み: 2023-04-13
