Analog Devices / Maxim Integrated MAX14001 & MAX14002アナログデジタルコンバータ
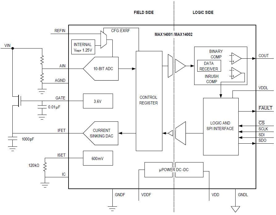
Maxim Integrated MAX14001 & MAX14002アナログデジタルコンバータ(ADC)は、絶縁型、シングルチャンネルADCで、プログラマブル電圧コンパレータおよび設定可能なバイナリ入力アプリケーションに最適な突入電流制御が備わっています。 MAX14001およびMAX14002には、バイナリ入力側(フィールド側)とコンパレータ出力/SPI側(ロジック側)との間に設けられている3.75kVRMSの統合絶縁があります。 統合、絶縁、DC-DCコンバータは、すべてのフィールド側回路に給電し、入力信号がない場合でもフィールド側診断の実行が可能になります。 20ピンSSOPパッケージは、5.5mmの沿面距離およびグループIIのCTI定格があるクリアランスを実現しています。特徴
- Enables robust detection of binary inputs
- Programmable input bias current rejects line noise
- 3.75kVRMS of isolation for 60 seconds
- 5.5mm of creepage and clearance
- Group II CTI package material
- Reduces BOM and board space through high integration
- 10-bit, 10ksps ADC
- Binary threshold comparators
- Control circuit for driving a depletion mode FET
- Isolation for both data and DC-DC supply
- 20-SSOP Package
- Increases equipment "uptime" and simplifies system maintenance
- Enables field-side diagnostics
- Automatic self-diagnostics
- Provides unparalleled flexibility
- Programmable upper and lower input thresholds
- Programmable inrush current activation threshold, magnitude, and duration
- Daisy-chainable SPI interface
アプリケーション
- High-voltage binary input (12V–300V)
- Distribution automation
- Substation automation
- Industrial control, multi-range, digital input modules with individually isolated inputs
Evaluation System
Analog Devices MAX14001EVSYS# and MAX14002EVSYS# Evaluation System provides the hardware and software necessary to evaluate the MAX14001/2. The evaluation kit has Pmod-compatible connectors for SPI communication.
View Product List
Functional Diagram
公開: 2017-01-09
| 更新済み: 2023-04-11
