Analog Devices / Maxim Integrated MAX14851評価キット

Maxim Integrated MAX14851評価キットは、組立とテストが完了している回路ボードで、MAX14851 6チャンネル・デジタルアイソレータを評価します。また、16ピンQSOPパッケージに収められています。この評価キットは、オンボード絶縁電源、600VRMS絶縁(60秒)、実証されたPCBレイアウトが特徴で、単電源から給電されています。

特徴

  • 単電源で動作
  • 600VRMS絶縁(60秒)
  • 実績のあるPCBレイアウト
  • 完全に組立済、テスト済

アプリケーション

  • バッテリ管理
  • 産業用制御システム
  • 絶縁I2C、SPI、RS-232 / 422 / 485インターフェイス
  • 医療用システム
  • テレコミュニケーションシステム

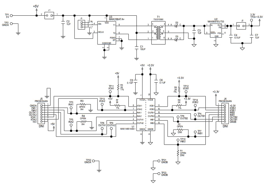
MAX14851評価ボードの回路図

回路図 - Analog Devices / Maxim Integrated MAX14851評価キット
公開: 2018-06-26 | 更新済み: 2023-04-11