Analog Devices / Maxim Integrated MAX14871フルブリッジDCモータドライバ
Maxim MAX14871ブルブリッジDCモータドライバは、ブラシ付きモータの駆動と制御を目的に、低消費電力およびシンプルなソリューションを実現しています。これらのモーターは、4.5V~36Vの電圧に対応できます。このドライバには、非常に低いドライバオン抵抗があり、消費時の電力を減少できます。このデバイスは、外付け部品の削減と低供給電流を目的としたチャージポンプレス設計が特徴です。この統合電流レギュレーションを使用すると、ユーザー定義のピーク起動時モーター電流が可能になり、外部コンポーネントを最小限に抑えることができます。MAX14871には、高速減衰、低速減衰、25%電流リップルモードの3つの電流レギュレーションモードがあります。電流レギュレーションは25%リップルに基づいており、設計を簡素化してモータ特性の影響を受けないレギュレーションを実現します。The Analog Devices MAX14871 Full-Bridge DC Motor Driver is available in a 16-pin TSSOP-EP package and operates over the -40°C to +85°C temperature range.
特徴
- より多くの電力を消費し、フットプリントを削減:
- 最高2.8Aピーク・モータ電流パッケージ
- 柔軟性の高い4.5V~36V電源によってより長いランタイムが可能
- 簡素化された設計で上市までの時間を短縮:
- 充電ポンプレス・アーキテクチャ
- 電流安定化には検出抵抗のみ必要
- 電流検出入力がPCBレイアウトを簡素化
- 電流安定化のための内部/外部VREF
- 高速/低速/25%リップル電流安定化モード
- 低消費電力での低温および長時間動作:
- 334mΩ(typical)合計ブリッジ・オン抵抗
- 30kHz/24Vで1mA(typical)の供給電流
- 12Vで10µA(最大)スタンバイ電流
- 統合保護機能によって堅牢な駆動ソリューションを実現:
- 短絡保護ドライバ
- サーマル・シャットダウンと低電圧ロックアウト
- 診断アクティブロー故障出力
- 温度範囲: -40°C~+85°C
アプリケーション
- 産業オートメーション
- プリンタとスキャナ
- 自動販売機およびゲーミングマシン
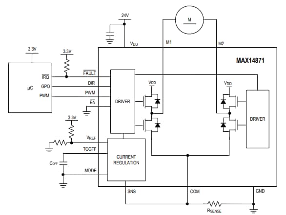
標準アプリケーション回路
公開: 2016-06-28
| 更新済み: 2023-04-19
