特徴
- 4.5V ~ 40Vの広い供給電圧範囲は、「コールドクランク」条件をはじめとする車載用電源動作要件を満たしています(入力がブースト出力にブートストラップされていると起動後に低電圧で動作可能)。
- 設計を簡素化しながら優れた性能を発揮する制御アーキテクチャ
- 電流モード制御
- 300mV、5%高精度電流制限閾値電圧
- プログラマブルスロープ補償
- 50% (MAX15004) または調整可能 (MAX15005) 最大デューティサイクル
- パッケージ TSSOP-16
- 精密で調整可能なスイッチング周波数と同期によって、敏感な無線帯域との干渉を回避
- 15kHz ~ 500kHzの間で調整できるスイッチング周波数(MAX15005A/B/C/Dで1MHz)
- RCプログラマブル4%高精度スイッチング周波数
- 外付け周波数の同期
- システム信頼性の向上のための内蔵保護機能
- サイクル・バイ・サイクルおよびヒカップ電流制限保護
- 過電圧および熱シャットダウン保護
- 車載温度範囲:-40°C~+125°C
- AEC-Q100認定を取得済
アプリケーション
- 自動車
- 真空蛍光ディスプレイ(VFD)電源
- 絶縁フライバック、順方向、非絶縁SEPIC、ブーストコンバータ
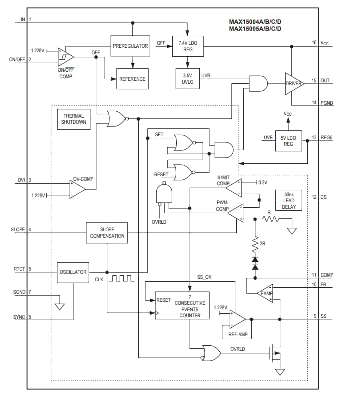
ブロック図
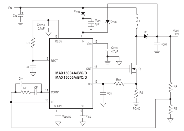
アプリケーション図
公開: 2020-08-06
| 更新済み: 2024-06-13

