Analog Devices / Maxim Integrated MAX15090B/MAX15090CホットスワップIC
Maxim MAX15090B/MAX15090CホットスワップICは、ライブバックプレーンから回路ラインカードを安全に挿入/抜出しが必要なホットスワップアプリケーション用の統合ソリューションです。 このデバイスには、ホットスワップコントローラ、6mΩパワーMOSFET、電子回路ブレーカ保護が単体パッケージに統合されています。 これらの各デバイスには正確な電流検出回路が統合されており、220µA/Aの比例する出力電流を実現しています。 このデバイスは、2.7V~18Vの供給電圧の保護を目的に設計されています。 これらのデバイスには、起動中のフォールドバック電流制限が実装されており、di/dtを低下させる突入電流の制御および安全動作領域(SOA)条件下で動作するMOSFETの保持が可能です。 起動サイクルが完了すると、オンチップコンパレータによって、短回路および過電流故障に対するVariableSpeed/BiLevel™保護およびシステムノイズと負荷過渡に対する耐性が提供されます。 負荷は、故障状態の際には切断されます。特徴
- Integration Reduces Solution size for blade servers and other space-constrained designs
- Integrated 6mΩ (typical) internal power MOSFET overvoltage protection
- Power-good and fault outputs
- Programmable undervoltage lockout
- Current reporting without the need for external RSENSE
- Thermal protection
- Flexibility enables use in many unique designs
- 2.7V to 18V operating voltage range
- Adjustable circuit-breaker current/current-limit threshold
- Programmable slew-rate control
- Variable-speed circuit-breaker response
- Latchoff or automatic retry options
- Safety features ensure accurate, robust protection
- 12A (max) load current capability
- ±10% circuit-breaker threshold accuracy
- Inrush current regulated at startup with foldback
- Implementation for di/dt control
- IN-to-OUT short-circuit detection
- Package
- -40°C to +85°C operating temperature range
- 2.07mm x 3.53mm WLP-28
アプリケーション
- Disk drive power
- Industrial
- RAID systems
- Server I/O cards
- Storage bridge bay
ビデオ
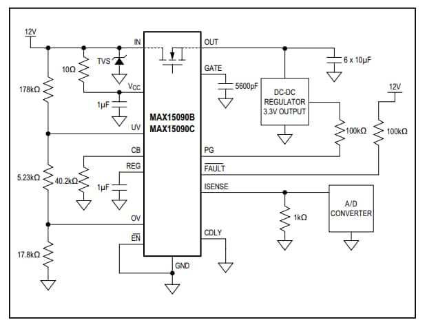
Application Circuit
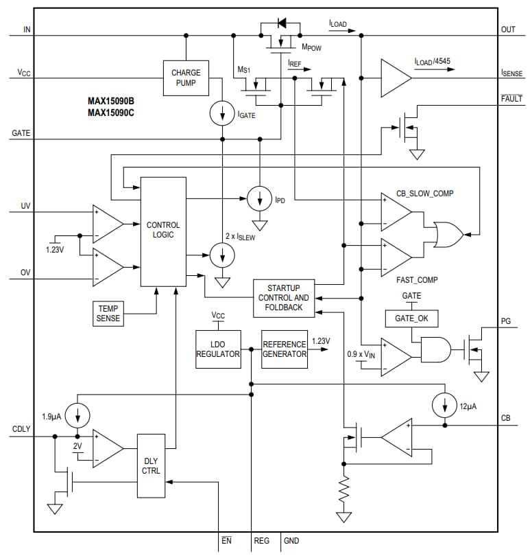
Block Diagram
公開: 2016-06-01
| 更新済み: 2023-04-13
