Analog Devices Inc. MAX15157 60V電流モードの降圧コントローラ
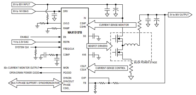
Analog Devices Inc. MAX15157 60V電流モードの降圧コントローラは、ハーフブリッジ降圧構成で2つの外部MOSFETを駆動します。出力電圧は、モジュラ設計サポートを目的に、1V ~ 2.2Vリファレンス入力(REFIN) を介して動的に設定できます。スイッチング周波数は、内部発振器周波数を設定する外部レジスタによって制御されます。MAX15157は、レギュレータを外部クロックに同期させることで制御することもできます。このデバイスは、120kHz ~ 1MHzのスイッチング周波数をサポートするように設計されています。特徴
- 広い動作範囲により、開発時間を短縮
- 8V~60V入力電圧範囲
- 3V~56V出力電圧範囲
- 120kHz~1MHzスイッチング周波数範囲
- 温度範囲:-40°C~+125°C
- 設計フットプリントを削減させる統合
- バイアス電源生成用の内部LDO
- 同期入力
- 電流モニタ出力
- 調整可能なスロープ補償
- 多相サポート
- 品質を向上させ、システム設計を簡素化できる堅牢な障害保護
- 調整可能な入力低電圧ロックアウト
- 平均およびサイクル別の過電流保護
- 入力低電圧障害保護
- マルチレベルの過電圧保護
- 熱シャットダウン
- 小型5mm x 5mm、32ピンTQFNパッケージ、0.5mmピッチ
アプリケーション
- 通信
- 産業用
- 車載用
標準アプリケーション回路
公開: 2020-10-26
| 更新済み: 2024-07-11
