Analog Devices / Maxim Integrated MAX15158Z高電圧多相ブーストコントローラ
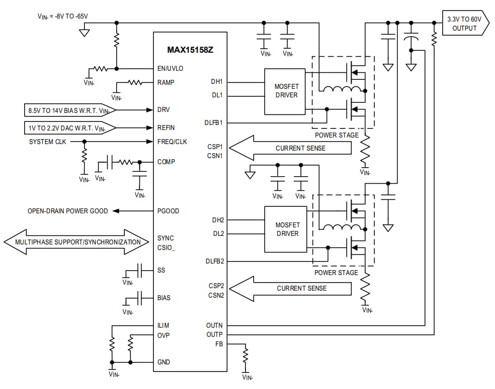
Maxim Integrated MAX15158Z高電圧多相ブーストコントローラは、高電圧多相ブーストコントローラです。このデバイスは、シングルまたはデュアル位相ブースト/反転バックブースト構成において、最大2つのMOSFETドライバと4つの外部MOSFETに対応しています。このデバイスは、4相動作用に2台のデバイスを積み重ねることができます。MAX15158Zの出力電圧は、モジュラ設計サポートを目的に、1V~2.2Vリファレンス入力(REFIN)を介して動的に設定できます。特徴
- 幅広い動作範囲
- 8V~76V入力電圧範囲(ブースト構成用)、-8V~-76V入力電圧範囲(反転バックブースト構成用)
- 入力電圧のトップでの3.3V~60V出力電圧範囲
- 120kHz~1MHzの切替周波数範囲
- 温度範囲: -40℃~+125℃
- シングル/デュアル/クワッド相動作
- アクティブ相電流バランス制御
- 設計のフットプリントを削減する統合
- バイアス電源生成用の内部LDO
- 多相の複数コントローラの同期とインターリーブ
- 出力電圧センスレベルシフタ
- 堅牢な障害保護によって品質と信頼性が向上
- 調整可能な入力低電圧ロックアウト
- サイクル毎に調整できるピーク電流制限および高速過電流保護
- フィードバック過電圧保護を選択可能
- サーマルシャットダウン
- 柔軟性に富んだシンプルなシステム設計
- 調整可能なスロープ補償
- 正確な電流センシングのための低圧側MOSFETゲート監視
- 不連続導通モード動作は、降圧側MOSFETの代わりにダイオードを使用している時にサポートされる
- 小型5x5mm TQFNパッケージ、0.5mmピッチ
アプリケーション
- 通信
- 産業用
- 車載用
- 多相ブースト
ブロック図
公開: 2019-08-12
| 更新済み: 2023-04-18
