Analog Devices / Maxim Integrated MAX1615x超低電流監視回路
Maxim Integrated MAX1615x超低電流監視回路では、シングルシステム供給電圧とマイクロプロセッサやマイクロコントローラによるコード実行を監視します。Maxim MAX1615x回路は、タブレット、バッテリ駆動機器、ヘルスモニタ、メータ計測といったアプリケーションに使用されています。ウォッチドッグ・タイマ回路は、マイクロプロセッサやマイクロコントローラの動きを監視します。このデバイスは、100mV刻みで1.5V~5V VCC電圧を監視し、VCC電圧がリセット閾値未満に低下するとリセットをアサートします。特徴
- 400nA(typ)供給電流
- 動作供給範囲: 1.2V~5.5V
- 入力閾値範囲: 1.5V~5V(100mV刻み)
- 欠陥コード実行を検出するウォッチドッグ機能
- オープンドレイン・リセットおよびウォッチドッグ・オプション
- 入力を有効にするウォッチドッグ・タイマ
- 6バンプ・ウェハーレベル・パッケージ
- 6ピン小型外形トランジスタ (SOT23) パッケージ
- 動作温度範囲: -40°C~+125°C
アプリケーション
- ポータブル/バッテリ駆動機器
- タブレット/電子リーダ/モバイル端末
- グルコースモニタ/患者モニタリング
- 計測
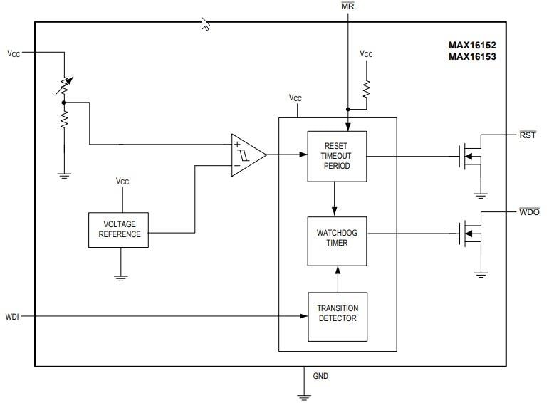
ブロック図
アプリケーション回路
Additional Resources
公開: 2019-06-04
| 更新済み: 2023-04-17
