Analog Devices / Maxim Integrated MAX16550B集積保護IC
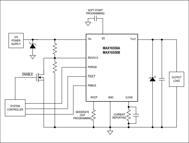
Analog Devices Inc. MAX16550B統合保護ICは、統合低抵抗MOSFETおよび無損失電流センス回路が特徴で、SMBus/PMBus™制御と報告が備わっています。ADI ICは、システムの12V電源の分配、制御、監視、保護を目的としたソリューションです。内部LDOは、保護ICの供給電圧を実現しています。ICによって起動が開始されます。また、障害が検出されない限り制御された単調な起動を実現するように設計されています。起動時の突入電流を制限できるようにプログラマブル・ソフトスタート・ランプと遅延が実装されています。特徴
- 2通りのオプション:
- MAX16550A: 8A起動をともなう30A保護
- 16A起動をともなうMAX16550B 30A保護
- ボード領域が従来のソリューションの25%未満という高密度 (30Aで4mm x 4.5mm):
- 電力、制御、監視のモノリシック集積
- 12Vパワーパス(RDS(ON))で1.9mΩの合計抵抗が備わっている統合パワーMOSFET(パッケージを含む)
- 統合されたロスのない正確な電流センシング
- VDD供給(1.8Vバイアス電源)を実現できる集積LDO
- 高度システムパワーマネジメントが実現 — PMBus/SMBusテレメトリ(豊富な状態監視機能とレポート機能搭載)
- 高精度でのアナログ出力電流レポートを実現している負荷電流インジケータ(ILOAD)ピン
- 突入電流制限のためのプログラマブル・ソフト起動
- IC自己保護機能によって電源の信頼性が向上
- 超高速故障検出と絶縁
- 起動時のVIN to VOUT短絡保護
- 過熱保護
- 3レベルの過電流保護
- プログラマブル中程度OCP
- 絶縁< 5μsを実現しているプログラマブル過酷OCP
- 絶縁<250nsを実現しているフェイルセーフ安全OCP
アプリケーション
- 12Vでの統合保護IC
- 回路ブレーカ/eヒューズ、ホットスワップ
ブロック図
公開: 2021-05-04
| 更新済み: 2023-04-13
