ADI MAX17227A TDFN評価キットは、3kΩ負荷で0.88Vの標準スタートアップで、400mV~5.5Vの入力範囲で動作します。評価キットにはMAX17227AATA+がインストールされており、2.3V~5.5Vの間で出力電圧を設定できる抵抗器を実現しています。
特徴
- MAX17227A(8ピンTDFNに格納)の評価に使用
- 400mV~5.5V入力範囲
- 2.3V~5.5Vの間で出力電圧を設定可
- 最大1Aの出力電流
- 実績のある2層1oz銅PCBレイアウト
- コンパクトなソリューションサイズを実証
- 組立と試験が完了済
必要な機器
- MAX17227A TDFN EVキット
- 3A DC電源
- 1Aの電子負荷能力
- デジタル電圧計(DVM)
PCBレイアウト
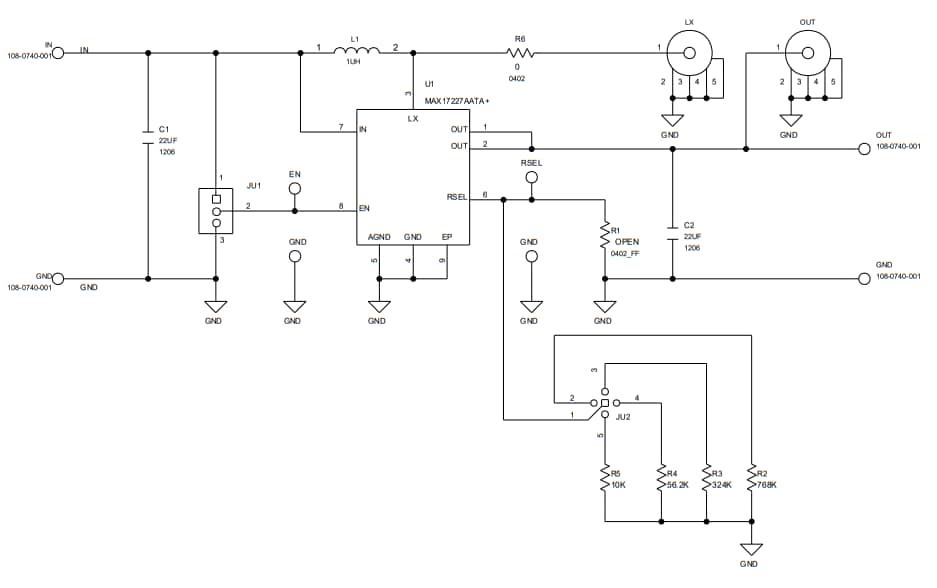
回路図
公開: 2021-05-05
| 更新済み: 2023-04-13

