Analog Devices / Maxim Integrated MAX17244同期降圧型DC-DCコンバータ
Maxim MAX17244同期降圧型DC-DCコンバータには統合MOSFETが備わっており、入力電圧範囲3.5V~36Vで動作し、42Vの入力過渡保護が備わっています。MAX17244は、98%の負荷サイクルで実行することにより、ドロップアウト状態で動作できます。このコンバータは最大2.5Aを供給し、1V~10Vの出力電圧をプログラミングする能力が備わっていると共に、3.3V/5Vの固定出力電圧を生成します。MAX17244には、電流モード制御アーキテクチャが使用されています。このデバイスは、パルス幅変調(PWM)またはパルス周波数変調(PWM)スキームで動作できます。PWM動作は、全負荷にわたって一定の周波数動作を提供するため、スイッチング周波数に敏感なアプリケーションで役立ちます。PFM動作により負のインダクタ電流を無効にし、さらに軽負荷時にはパルスをスキップして高効率を実現します。The Analog Devices MAX17244 Synchronous Step-Down DC-DC Converter is available in TQFN-16 and TSSOP-16 packages.
特徴
- Eliminates external components and reduces total cost
- Integrated high-side and low-side switch enables synchronous operation for high efficiency and reduced cost
- All-ceramic capacitor solution allows ultra-compact solution size
- 220kHz to 2.2MHz adjustable frequency with external synchronization
- PGOOD output and high-voltage EN input simplify power sequencing
- Increases Design Flexibility
- 180° out-of-phase clock output at SYNCOUT enables cascaded power supplies for increased power output
- Fixed output voltage with ±2% accuracy (5.0V/3.3V) or externally resistor adjustable (1.0V to 10.0V)
- Package
- -40°C to +85°C operating temperature range
- TQFN-16 and TSSOP-16 package options
- Reduces power dissipation
- >90% peak efficiency
- PWM and PFM operation optimizes conversion efficiency from heavy to light loads
- Automatic lx slew-rate adjustment for optimum efficiency across operating frequency range
- Low 5μA (typ.) shutdown current
- Low 28μA (typ.) quiescent current
- Operates reliably
- 42V input voltage transient protection
- Fixed 8ms internal software start reduces input inrush current
- Cycle-by-cycle current limit, thermal shutdown with automatic recovery
- Reduced EMI emission with spread-spectrum control
アプリケーション
- 分散電源レギュレーション
- ウォール変圧器調整
- 汎用POL
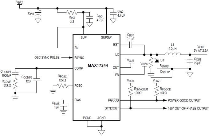
標準アプリケーション回路
Block Diagram
公開: 2016-09-16
| 更新済み: 2023-04-12
