Analog Devices / Maxim Integrated MAX17261G評価キット
Maxim Integrated MAX17261G評価キットは、リチウムイオン電池を対象に、スタンドアロンのModelGauge™ m5ホスト再度残量ゲージICを評価するように設計されています。この評価キットは、サーミスタ測定ネットワーク、オプションのオンボードPCBトレー・センス・レジスタ、Windows®ベースのグラフィカル・ユーザー・インターフェイス(GUI)ソフトウェアが特徴です。MAX17261G評価キットは、EVキットソフトウェアをインストールし、必要なハードウェア接続を行った後で動作できます。この評価キット・ソフトウェアは、MAX17261の機能を完全に制御し、監視されているすべてのパラメータのリアルタイム更新を表示し、データロギング機能を使用してセルを監視します。MAX17261G評価キットには、Maxim DS91230+ USBインターフェイス、IC評価ボード、RJ-11接続ケーブルが含まれています。ICとソフトウェアGUIインターフェイス間の通信用の信号線で、RJ-11コネクタによって実現されます。このキットには、表面実装コンポーネントとしてサーミスタがインストールされており、熱的に直接接触する必要がある場合にリード線付きサーミスタに交換できます。一般的なアプリケーションには、タブレット、医療機器、携帯プリンタ、ロボティクス、バッテリバックアップ、ワイヤレススピーカがあります。
特徴
- ModelGauge m5アルゴリズム
- 4.6V~39.2Vバッテリパックの入力電圧範囲
- 2S+セルパックからのモニタ
- サーミスタ測定ネットワーク
- オプションのオンボードPCBトレースセンス・レジスタ
- 実績のあるPCBレイアウト
- Windows 7またはそれ以降の互換ソフトウェア
アプリケーション
- タブレット
- 2-in-1ラップトップ
- デジタルスチール、ビデオ、アクションカメラ
- 医療機器
- ハンドヘルドコンピュータと端子
- 金融端子
- 携帯プリンタ
- 拡張/仮想現実デバイス
- ロボット
- 電動バイク
- バッテリバックアップ
- ワイヤレススピーカ
キット内容
- Maxim DS91230+ USBインターフェイス
- IC評価ボード
- RJ-11接続ケーブル
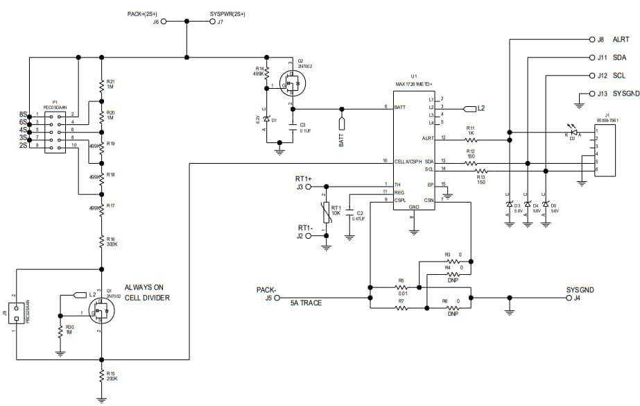
MAX17261G評価キットの回路図
公開: 2018-07-03
| 更新済み: 2023-04-11
