Analog Devices / Maxim Integrated MAX17262X評価キット
Maxim Integrated MAX17262X評価キットは、組立とテストが完了している表面実装PCBで、ModelGauge™ m5ホストサイド残量ゲージICを評価します。この評価キットには、Maxim DS91230+ USBインターフェイス、IC評価ボード、RJ-11接続ケーブルが含まれています。MAX17262Xキットには、グラフィカル・ユーザ・インターフェイス(GUI)ソフトウェアと使用するために、Windows® 7またはそれ以降のオペレーティング・システムが必須です。この評価キットは、サーミスタ計測ネットワーク、実証されたPCBレイアウトが特徴で、組立とテストが完了しています。特徴
- ModelGauge m5アルゴリズム
- 1セル・パックからの監視
- 2.3V~4.9Vのバッテリ・パック入力電圧範囲
- サーミスタ測定ネットワーク
- Windows 7またはそれ以降の互換ソフトウェア
- 実績のあるPCBレイアウト
- 完全に組立済、テスト済
- 必要な機器:
- MAX17262X EVキット
- ご希望の設定のリチウム電池パック
- バッテリ充電器または電源
- 負荷回路
- DS91230+ USBアダプタ
- RJ-11 6pos逆モジュラ・コード
- Windows 7またはそれ以降のWindowsオペレーティングシステムとUSBポートが搭載されたPC
必要な機器
- MAX17262XEVKIT evaluation kit
- A lithium battery pack of the desired configuration
- Battery charger or power supply
- Load circuit
- DS91230+ USB adapter
- RJ-11 6pos reverse modular cord
- PC with Windows 7 or newer Windows operating system and USB port
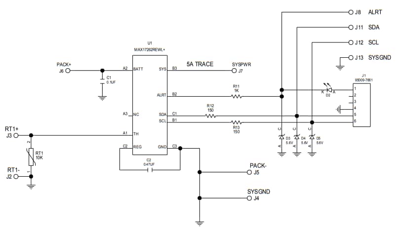
MAX17262Xの回路図
MAX17262Xボード接続
公開: 2018-08-20
| 更新済み: 2023-04-25
