Analog Devices / Maxim Integrated Maxim MAX17504 高効率、高電圧、同期整流ステップダウンコンバータ
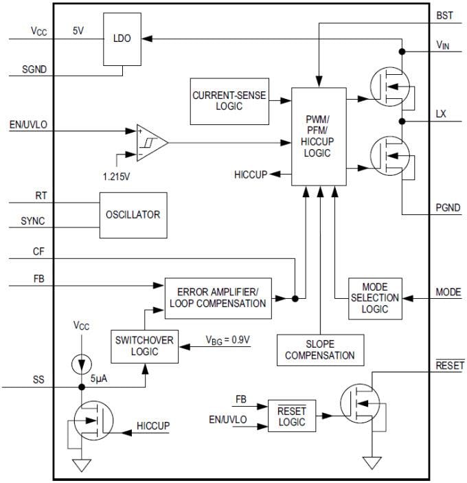
Maxim MAX17504高効率、高電圧、同期整流ステップダウンコンバータはデュアルMOSFET内蔵で、4.5V~60V入力で動作します。このデバイスは、最大3.5Aおよび0.9Vで、90%のVIN出力電圧を供給します。出力電圧範囲全体での内蔵補償により、外部コンポーネントが不要です。40℃~+125℃でのフィードバック(FB)のレギュレーション精度は±1.1%です。このデバイスは、ピーク電流モード制御アーキテクチャを採用し、MODE機能を使用してパルス幅変調(PWM)、パルス周波数変調(PFM)、または断続モード(DCM)制御方式でデバイスを動作させます。PWM動作は、全負荷にわたって一定の周波数動作を提供するため、スイッチング周波数に敏感なアプリケーションで役立ちます。PFM動作は、負のインダクタ電流を無効にし、さらに軽負荷時にはパルスをスキップして高効率を実現します。DCMは、軽負荷時に、パルスのスキップではなく、負のインダクタ電流を無効にするだけで、PFMモードよりもさらに軽負荷まで一定の周波数動作を提供します。DCM動作は、PWMモードとPFMモードの中間の効率性能を提供します。The device features a peak-current-mode control architecture with a MODE feature that can be used to operate the device in pulse-width modulation (PWM), pulse-frequency modulation (PFM), or discontinuous mode (DCM) control schemes. PWM operation provides constant frequency operation at all loads, and is useful in applications sensitive to switching frequency. PFM operation disables negative inductor current and additionally skips pulses at light loads for high efficiency. DCM features constant frequency operation down to lighter loads than PFM mode, by not skipping pulses, but only disabling negative inductor current at light loads. DCM operation offers efficiency performance that lies between PWM and PFM modes.
See MAX17504 3.3V Output Evaluation Kit
See MAX17504 5V Output Evaluation Kit
特徴
- Eliminates to reduce cost
- No schottky-synchronous operation for high efficiency
- Internal compensation for stable operation at any output voltage
- Reduce number of DC-DC regulators to stock
- Wide 4.5V to 60V input voltage range
- 0.9V to 90% VIN output voltage
- Delivers up to 3.5A over temperature
- 200kHz to 2.2MHz Adjustable frequency with external synchronization
- Available in a 20-pin, 5mm x 5mm TQFN package
- Reduce power dissipation
- Peak efficiency >90%
- PFM and DCM Modes for high light-load efficiency
- Shutdown current = 2.8µA (typ)
- Operate reliably
- Hiccup-mode current limit and autoretry startup
- Built-in output voltage monitoring—(open-drain active-low RESET pin)
- Resistor programmable EN/UVLO threshold
- Adjustable soft-start and pre-biased power-up
- -40°C to +125°C Operation
アプリケーション
- Base station power supplies
- Distributed supply regulation
- General-purpose point-of-load
- High-voltage single-board systems
- Industrial power supplies
- Wall transformer regulation
Block Diagram
