The Analog Devices MAX17526x 6A Current Limiters are available in a 5mm x 5mm TQFN20 package with an exposed pad for enhanced thermal performance. The devices operate over a -40°C to +125°C extended temperature range.
特徴
- 堅牢な保護によってシステムのダウンタイムを削減
- 広い入力供給範囲: +5.5V~+60V
- 電源または負荷を保護するアクティブ電力制限
- プログラマブル入力過電圧設定最大40V
- 負の入力フォールト・トレラント(外部NFET使用時)
- 逆電流保護(外部NFET使用時)
- 低RON内部NFET(30mΩ typ)
- 高速起動とブラウンアウト回復
- 起動時の連続電流制限
- サーマルフォールドバック電流制限
- 再利用を最大化し、再分類を最小化する柔軟性に富んだ設計
- 調整可能なUVLOとOVLO閾値
- ±8.5%精度プログラマブル電流制限: 0.6A~6.0A(全温度範囲)
- プログラマブル過電流応答: 連続、オート再試行、ラッチオフ・モード
- ロジックレベルと高電圧イネーブル入力(EN、HVEN)
- 外付けNFETゲート・ドライブ保護
- 削減されたソリューションのフットプリント
- 20ピン5mm x 5mm TQFN-EPパッケージ
- 一般的な使用保護要件のための統合NFET
アプリケーション
- 産業用配電システム
- 制御およびオートメーション
- モーション制御ドライブ
- ヒューマンマシンインターフェイス(HMI)
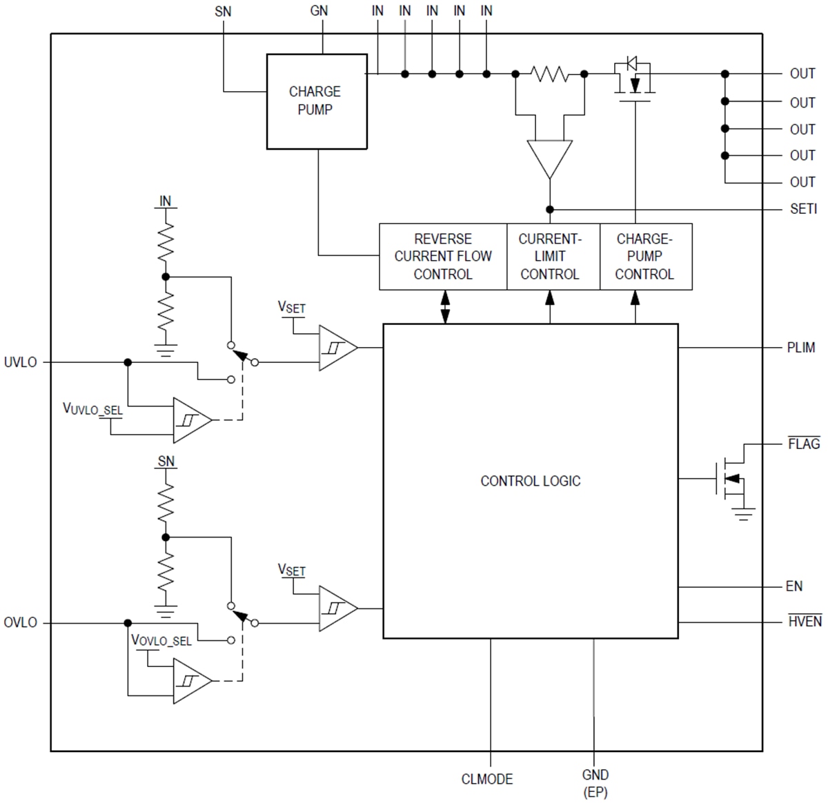
機能図
公開: 2018-08-31
| 更新済み: 2025-10-24

