Analog Devices / Maxim Integrated MAX17536スイッチング電圧レギュレータ
Maxim Integrated MAX17536スイッチング電圧レギュレータは、使い勝手の良い降圧型パワーモジュールです。MAX17536レギュレータには、スイッチング電源コントローラ、デュアルNチャンネルMOSFETパワースイッチ、完全シールドインダクタが組み合わされており、熱効率に優れたSiPに組み込まれています。このスイッチングレギュレータは、4.5V~60Vワイド入力電圧範囲で動作し、最大4Aまでの出力電流を供給します。MAXM17536電圧レギュレータは、パルス幅変調(PWM)、パルス周波数変調(PFM)、または不連続導通モード(DCM)制御スキームといったさまざまな形式で動作します。代表的なアプリケーションには、試験と計測装置、分散電源安定化、FPGA、DSPポイントオブロード安定化、HVAC、ビル制御システムがあります。特徴
- Reduce design complexity, manufacturing risks, and time-to-market:
- Integrated synchronous step-down DC-DC converter
- Integrated inductor
- Integrated FETs
- Integrated compensation components
- Saves board space in space-constrained applications:
- Complete integrated step-down power supply in a single package
- 9mm x 15mm x 4.32mm small profile SiP package
- Simplified PCB design with minimal external BOM components
- Operates reliably in adverse environments:
- Integrated thermal protection
- Hiccup mode overload protection
- RESET output-voltage monitoring
- Offers flexibility for power-design optimization:
- 4.5V to 60V wide input-voltage range
- 0.9V to 12V output-voltage adjustable range
- Adjustable frequency with external frequency synchronization (100kHz to 2.2mHz)
- PWM, PFM, or DCM current-mode control
- Programmable Soft-Start
- Auxiliary bootstrap LDO for improved efficiency
- Optional programmable EN/UVLO
アプリケーション
- テキストと測定機器
- 分散電源安定化
- FPGAおよびDSPポイントオブロード型レギュレータ
- 基地局用ポイントオブロード型レギュレータ
- HVACおよびビル制御システム
標準アプリケーション回路
ピン構成の図
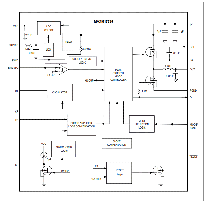
機能図
公開: 2019-11-19
| 更新済み: 2023-05-04
