Analog Devices / Maxim Integrated MAX17543/44/45降圧DC-DC コンバータ
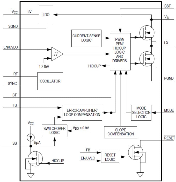
MaximのMAX17543/44/45高効率同期降圧DC/DCコンバータは高効率、高電圧、同期降圧DC/DCコンバータで、4.5V~42V以上の入力で動作する統合MOSFETを搭載しています。コンバータは1.7A、2.5A、3.5A を提供可能で、0.9Vから最大0.9 x VINの出力電圧を生成します。フィードバック(FB)電圧は-40°C~125°Cで±1.1%以内と正確です。MAX17543/44/45はピーク電流モード制御を使用しています。このデバイスは、パルス幅モジュレーション(PWM)、パルス周波数モジュレーション(PFM)または不連続伝導モード(DCM)コントロールスキーマで操作可能です。特徴
- Reduces external components and total cost
- No schottky-synchronous operation
- Internal compensation for any output voltage
- Built-in soft-start
- All-ceramic capacitors, compact layout
- Reduces number of DC-DC regulators to stock
- Wide 4.5V to 42V input
- Adjustable 0.9V to 0.9 x VIN output
- 100kHz to 2.2MHz Adjustable switching frequency with external synchronization
- Reduces power dissipation
- Peak efficiency > 90%
- PFM/DCM Enables enhanced light-load efficiency
- 2.8μA Shutdown current
- Operates reliably in adverse industrial environments
- Peak current-limit protection
- Built-in output voltage monitoring with RESET
- Programmable EN/UVLO threshold
- Monotonic startup into prebiased load
- Overtemperature protection
- -40°C to +125°C Operation
アプリケーション
- Industrial power supplies
- Distributed supply regulation
- High-voltage single-board systems
- Base station power supply
- General-purpose point-of-load
Block Diagram
View Results ( 6 ) Page
| 部品番号 | データシート | シリーズ | 説明 | 出力電流 | スイッチング周波数 |
|---|---|---|---|---|---|
| MAX17544ATP+ | ![]() |
MAX17544 | スイッチング電圧レギュレータ 4.5V 42V, 3.5A, High-Efficiency, Synchronous Step-Down DC-DC Converter with Internal Compensation | 3.5 A | 2.2 MHz |
| MAX17543ATP+ | ![]() |
MAX17543 | スイッチング電圧レギュレータ 2.5A, 60V, Synchronous Buck Regulator | 2.5 A | 100 kHz to 2.2 MHz |
| MAX17543ATP+T | ![]() |
MAX17543 | スイッチング電圧レギュレータ 2.5A, 60V, Synchronous Buck Regulator | 2.5 A | 100 kHz to 2.2 MHz |
| MAX17544ATP+T | ![]() |
MAX17544 | スイッチング電圧レギュレータ 4.5V 42V, 3.5A, High-Efficiency, Synchronous Step-Down DC-DC Converter with Internal Compensation | 3.5 A | 100 kHz to 2.2 MHz |
| MAX17545ATP+ | ![]() |
MAX17545 | スイッチング電圧レギュレータ 4.5V 42V, 1.7A, High-Efficiency, Synchronous Step-Down DC-DC Converter With Internal Compensation | 1.7 A | 2.2 MHz |
| MAX17545ATP+T | ![]() |
MAX17545 | スイッチング電圧レギュレータ 4.5V 42V, 1.7A, High-Efficiency, Synchronous Step-Down DC-DC Converter With Internal Compensation | 1.7 A | 2.2 MHz |
公開: 2014-10-23
| 更新済み: 2023-04-12

